CGM product circuit working principle
1.1 CGM Product Introduction and Principle
CGM-Continuous Blood Glucose Monitoring and Management Device
Continuous Glucose Monitoring (CGM) is a medical device that continuously monitors blood glucose levels. It uses a glucose sensor to measure glucose concentrations in the interstitial fluid beneath the skin, indirectly reflecting blood glucose levels. Compared to traditional fingerstick blood glucose monitoring methods, CGM offers advantages such as real-time, continuous, and painless monitoring. It can provide more comprehensive and accurate blood glucose information for diabetic patients, helping them better manage their blood glucose levels.
CGM operates based on the enzymatic electrochemical principle of a biosensor. The enzyme in the biosensor reacts with glucose, generating an electrical signal that is correlated with the glucose concentration in the body. Specifically, glucose oxidase in the sensor oxidizes glucose to produce hydrogen peroxide (H2O2). This hydrogen peroxide undergoes an electrochemical reaction on the electrodes, generating a current signal whose magnitude is proportional to the glucose concentration.
Signal processing and transmission: The generated electrical signal undergoes amplification, filtering, and other processing before being transmitted via wireless transmission technology (such as Bluetooth) to a receiving device, such as a smartphone or a dedicated receiver. The receiving device converts the signal into a blood glucose value and displays it to the user in a graphical or numerical format, allowing the user to intuitively understand their blood glucose trends.
1.2 Circuit working principle diagram display and interpretation

A typical CGM product circuit diagram includes the sensor circuit, signal processing circuit, wireless transmission circuit, and power supply circuit.
The sensor circuit converts the glucose concentration into an electrical signal; the signal processing circuit amplifies, filters, and performs analog-to-digital conversion on the weak electrical signal output by the sensor, preparing it for subsequent circuit processing; the wireless transmission circuit transmits the processed signal; and the power supply circuit provides stable power for the entire system.
CGM product EMC related standards
2.1 Overview of EMC Standards
EMC, or electromagnetic compatibility, refers to the ability of a device or system to operate normally in its electromagnetic environment without causing intolerable electromagnetic interference to anything in that environment. EMC standards are designed to ensure that electronic products operate properly in electromagnetic environments without interfering with other equipment.
International Electrotechnical Commission (IEC ) standards: IEC 60601-1-2 specifies electromagnetic compatibility requirements for medical electrical equipment, including requirements for interference immunity and self-interference suppression. This standard covers test requirements and limits for electrostatic discharge immunity, radio frequency electromagnetic field immunity, and electrical fast transient/burst immunity.
European Telecommunications Standards Institute (ETSI) standards: These standards address electromagnetic compatibility requirements for telecommunications equipment, ensuring the compliance of CGM products in the European market.
Some ETSI standards have strict requirements for radio frequency emissions and immunity to ensure stable operation in complex electromagnetic environments without interfering with other communications equipment.
2.2 Domestic standards
Registration Classification: This device falls under the Medical Device Classification Catalog (07 Medical Diagnostic and Monitoring Devices, Secondary Category: Continuous Glucose/Continuous Blood Glucose Monitoring Devices), and is subject to dual regulatory oversight for both implantable sensors and active medical devices.
National Standard: GB9706.102-2021 "Medical Electrical Equipment - Part 1-2: General Requirements for Basic Safety and Essential Performance - Collateral Standard: Electromagnetic Compatibility Requirements and Tests." This standard, adapted from the international standard IEC60601-1-2, specifies electromagnetic compatibility requirements and test methods for medical electrical equipment, including CGM products, based on domestic realities and needs.
Industry Standard: References industry guidelines (such as the "Guidelines for the Clinical Application of Blood Glucose Monitoring in China"), focusing on calibration algorithms, signal stability, alarm thresholds, and electromagnetic compatibility (YY0505 Series Electromagnetic Compatibility Requirements for Medical Electrical Equipment).
Five Common CGM Product Issues
3.1 Signal interference issues
Manifestations:
In complex electromagnetic environments, such as those near large medical equipment in hospitals or telecommunications base stations, CGM products may be subject to interference from external electromagnetic signals, resulting in inaccurate or erratic blood glucose monitoring data. For example, if a mobile phone is too close to a CGM device while making a call, this may interfere with the CGM signal transmission, causing deviations in the displayed blood glucose value.
Cause Analysis:
The signal transmission frequency of CGM products is close to that of some common electromagnetic interference sources, making them susceptible to resonance or signal overlap, thus affecting their normal operation. Furthermore, improper internal circuit design, such as inadequate shielding and improper signal routing, can also increase the risk of signal interference.
3.2 Power stability issues
Symptoms:
Unstable power supply can cause device malfunctions, such as sudden shutdowns, restarts, or automatic shutdowns even when the battery level is normal. Additionally, charging may be slow or incomplete.
Cause Analysis:
Poor component quality in the power supply circuit, such as aging batteries, charger failures, or capacitor leakage, can affect power stability. Furthermore, the performance of the power management chip and the rationality of the software algorithm can also affect power stability. For example, the power management chip's inability to accurately detect battery status can lead to improper charging control.
3.3 Sensor failure problem
Symptoms:
Increased sensor measurement error, resulting in significant deviations between monitored and actual blood glucose levels; shortened sensor lifespan, preventing the sensor from achieving the expected service life; and sensor signal interruption or inability to activate properly.
Cause Analysis:
Prolonged contact with human skin and subcutaneous interstitial fluid can lead to corrosion and contamination from biological fluids, impacting performance. Furthermore, the sensor's manufacturing process and material quality can also affect its stability and lifespan. For example, the sensor's electrode material may oxidize after prolonged use, hindering signal transmission.
3.4 Software system failure issues
Symptoms:
The device's operating system or application may freeze or lag, preventing the user from properly operating the device to view blood glucose data; data storage and transmission errors, such as blood glucose data loss, incomplete transmission, or delayed transmission.
Cause Analysis:
Software programming vulnerabilities, compatibility issues, and flaws in data processing algorithms can all lead to software system failures. For example, when processing large amounts of blood glucose data, inefficient algorithms may cause excessive memory usage, leading to lag or even system crashes. Additionally, compatibility issues between the software and different receiving devices (such as mobile phones and tablets) can also cause data transmission errors.
3.5 Insufficient antistatic ability
Symptoms:
When static electricity is generated by the human body, such as friction from synthetic clothing in a dry environment, and comes into contact with a CGM device, it can cause device malfunctions such as screen flickering, data errors, and device restarts.
Cause Analysis:
The product's casing and internal circuitry are not designed for anti-static purposes, and effective ESD protection measures, such as improper shielding and grounding, are not implemented. When static electricity accumulates to a certain level, it can damage the device's internal electronic components, affecting normal operation.
Electromagnetic compatibility test requirements
Electrostatic Discharge Immunity Test: This test simulates electrostatic discharge from a human body or object to test the device's performance under static shock. For example, through contact discharge and air discharge, a certain voltage of electrostatic discharge is applied to the device's casing, interfaces, and other parts to observe whether the device functions properly and whether any abnormalities such as data errors or freezes occur.
Radiated Radio Frequency Electromagnetic Field Immunity Test: This test exposes the device to a radio frequency electromagnetic field to test its resistance to radio frequency interference. During the test, the intensity and frequency of the electromagnetic field are gradually increased to observe whether the device's blood glucose monitoring function is affected and whether the data displayed is accurate.
Electrical Fast Transient (EFTS) Immunity Test: This test injects EFT pulses into the device's power and signal ports to test its ability to withstand short-term pulse interference. This test verifies that the device maintains normal operation without malfunctioning or damage under pulse interference.
Surge (Impact) Immunity Test: This test simulates surges caused by lightning strikes, electrical switching operations, and other factors. Surge voltage and current are applied to the device's power and signal ports to test the device's ability to withstand surges. Observe whether the device can operate normally after a surge and whether its internal circuits are damaged.
Conducted interference testing: Measure the electromagnetic interference signals emitted by the device through power lines, signal lines, and other conductive methods to ensure that the emission level is within the limits specified by the standard and avoids interference with the power and signal lines of other devices.
Radiated interference testing: Measure the electromagnetic interference signals emitted by the device into the surrounding environment through spatial radiation to assess the device's impact on the surrounding electromagnetic environment and ensure that the device does not cause radiated interference to other nearby electronic devices during normal operation.
Solutions to EMC Problems
5.1 Hardware design optimization
Circuit Layout Optimization:
Rationally plan the circuit layout on the circuit board, separating sensitive circuits from those prone to interference to reduce signal crosstalk. For example, separate sensor circuits from wireless transmission circuits to prevent wireless signals from interfering with sensor signals. At the same time, optimize the routing of signal lines to minimize signal transmission paths and minimize signal attenuation and interference.
Shielding Design:
Use a metal shielding casing or shielding cover to shield the internal circuits of the device, blocking external electromagnetic interference from entering the device and preventing internal electromagnetic interference from leaking to the external environment. For example, add a metal shielding layer inside the device casing and ensure that the shielding layer is well grounded to improve shielding effectiveness. Critical internal circuit modules can also be shielded separately using a shielding cover.
Filtering Circuit Design:
Add filtering circuits, such as low-pass filters, high-pass filters, and band-pass filters, to the power input port and signal transmission lines to filter out unnecessary high- and low-frequency interference signals and ensure power and signal purity. For example, a π-type filter circuit consisting of a series inductor and a shunt capacitor on the power line effectively suppresses conducted interference on the power line.
5.2 Lithium battery ESD protection
Lithium battery interface: The nominal voltage of the button lithium battery is 3V, the discharge termination voltage is 2V, the voltage output is stable, suitable for use in precision instruments. The annual capacity attenuation rate does not exceed 2%, and long-term storage does not require frequent replacement. It is small in size and light in weight, making it easy to install in micro electronic devices.

P/N
| Device Type | Device Type | Effect | Package
|
| ESD5V0D8BH | ESD | Power interface | Surge, static electricity | DFN1006 |
5.3 CGM Sensor ESD Protection
CGM Sensor Interface: The working electrode's potential is set relative to the reference electrode to drive the enzyme-catalyzed glucose oxidation reaction and is typically controlled between +0.4V and +0.8V. The reference electrode maintains the working electrode's potential, which is relatively stable (approximately +0.197V to +0.222V under physiological conditions). The counter electrode provides an electronic circuit to balance the charge.

P/N
| Device Type | Device Type | Effect | Package
|
| ESD5V0D8BH/ESDLC5V0D8B | ESD | Sensor interface | Surge, static electricity | DFN1006 |
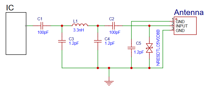
5.4 Bluetooth Antenna ESD Protection
Bluetooth antenna: The Bluetooth antenna is a key component in the Bluetooth wireless communication system for sending and receiving electromagnetic wave energy. Its main function is to convert the electrical signals generated by the Bluetooth module into electromagnetic waves and transmit them. It can also convert the received electromagnetic waves into electrical signals for the Bluetooth module to process, so as to achieve short-distance wireless data transmission. The Bluetooth module is generally powered by 3.3V voltage.

P/N
| Device Type | Device Type | Effect | Package
|
| NRESDTLC5V0D8B | ESD | Power interface | Surge, static electricity | DFN1006 |
5.5 Software algorithm improvement
Anti-interference algorithms:
Anti-interference algorithms are integrated into the device's software system to analyze and process collected signals, identifying and removing interference signals to improve data accuracy and stability. For example, digital filtering algorithms are used to filter blood glucose monitoring data, removing noise signals generated by electromagnetic interference, making the displayed blood glucose values more accurate and reliable.
Data Verification and Error Correction:
During data storage and transmission, data verification and error correction algorithms, such as CRC (Cyclic Redundancy Check) and Hamming code error correction, are used to ensure data integrity and accuracy. Data errors are detected and corrected promptly, preventing device failures or medical incidents caused by data errors.