Electromagnetic Compatibility Solutions for Electronic Circuits of Medical Electric Chairs
Circuit design solutions for EMC
Hardware Circuit Design Strategies
1.Grounding Design
Adopt reasonable grounding methods, such as single-point grounding, multi-point grounding, or hybrid grounding. For the electronic circuits of medical electric chairs, the part of the drive circuit with relatively high power can use single-point grounding to reduce interference current in the grounding loop; while the signal processing circuit part, due to its high requirement for signal accuracy, can adopt multi-point grounding to reduce grounding resistance, improve anti-interference capability, and ensure the stable operation of the equipment in complex electromagnetic environments.
2.Shielding Technology
Use metal shields to shield circuit modules that are susceptible to interference or generate interference. For example, wrap the motor of the electric wheelchair with a metal shield to prevent the electromagnetic radiation generated during motor operation from spreading outward and avoid interference to other circuits; at the same time, use shielded wires for sensitive signal transmission lines to prevent external electromagnetic interference signals from coupling into the transmission lines, ensuring the accuracy of signal transmission.
3.Filter Circuit Design
Filter circuits are installed at the input and output ends of the power supply as well as on the signal transmission lines. A low-pass filter is added at the power input end to filter out high-frequency interference signals on the power lines, ensuring that a clean DC power supply is provided for the equipment; on the signal transmission lines, appropriate filters, such as band-pass filters, are designed according to the frequency characteristics of the signals. This allows useful signals to pass through smoothly, blocks interference signals in other frequency bands, and improves the anti-interference performance of the circuit.
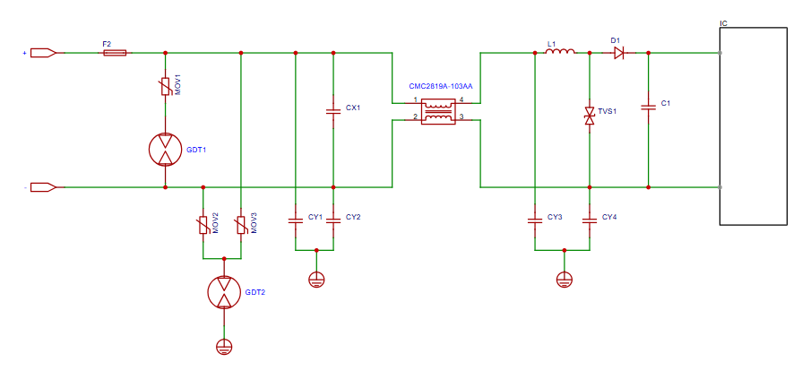
EMC and Reliability Design of AC Power Interface
AC power interface: used to connect to an external 220V AC input.
Standard No. | Device Type | Application Location | Function | Package |
2R600L | GDT | Power Interface | Surge protection, lightning protection (for outdoor products, pay attention to (follow current issue)) | 2RXXXL |
14D561K/14D511K | MOV | Power Interface | Surge protection, lightning protection | 14D |
CMZ/CML | EMI Common Mode Suppressor | Power Interface | Common mode suppression | SMD |

EMC and Reliability Design of 12V/24V Vehicle-mounted Power Interface
DC power interface: used to connect to an external 12V/24V vehicle-mounted power input, supporting offline use (e.g., when the patient is moving).
Standard No. | Device Type | Application Location | Function | Package |
2R600L | GDT | Power Interface | Surge protection, lightning protection (for outdoor products, pay attention to the follow current issue) | 2RXXXL |
14D561K/14D511K | MOV | Power Interface | Surge protection, lightning protection | 14D |
CMZ/CML | EMI Common Mode Suppressor | Power Interface | Common mode suppression | SMD |
SMBJ24CA/SMBJ33CA | TVS | Power Interface | Surge protection, lightning protection | SMB |

EMC and Hot-Swap Reliability Design of GPIO/UART/I2C Interfaces
GPIO interface (General Purpose Input/Output): used to connect external devices such as sensors and actuators, supporting custom programming control.
Standard No. | Device Type | Application Location | Function | Package |
ESD5V0D3B | ESD | GPIO Interface | Surge and electrostatic protection | SOD323 |
PBZ1608A102Z0T | Magnetic Bead | GPIO Interface | Eliminate high-frequency interference | 1608 |

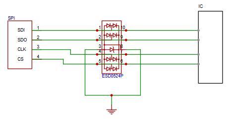
EMC and Hot-Swap Reliability Design of SPI Interface
SPI interface: a high-speed serial communication interface used to connect memory chips, display screens, etc.
Standard No. | Device Type | Application Location | Function | Package |
ESD0524P | ESD | SPI Interface | Surge and electrostatic protection
| DFN2510 |


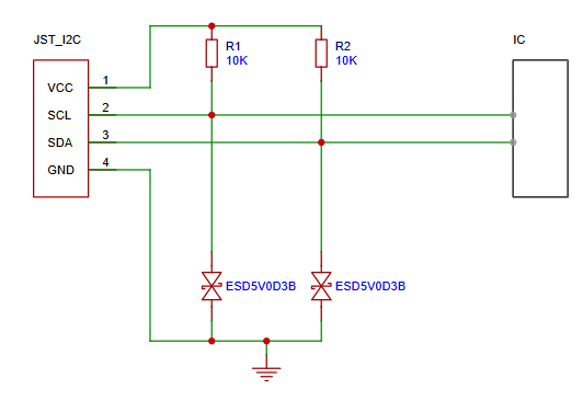
EMC and Hot-Swap Reliability Design of JST Interface
JST interface: a dedicated interface for connecting devices such as sensors.
Standard No. | Device Type | Application Location | Function | Package |
ESD5V0D3B | ESD | I2C Interface | Surge and electrostatic protection | SOD323 |

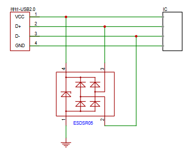
EMC and Hot-Swap Reliability Design of Pin Header Interface
Pin header interface: used for plugging wires or expansion boards to achieve function expansion.
Standard No. | Device Type | Application Location | Function | Package |
ESDSR05 | ESD | USB Interface | Surge and electrostatic protection | SOT143 |

MCU-driven BLDC motor module
MCU Interface: The control of BLDC (Brushless Direct Current Motor) by MCU usually involves various types of interfaces, with common ones including PWM output interfaces, Hall sensor input interfaces, etc.
Pin Definition: The MCU will output 6 channels of PWM signals to control the upper and lower bridge arms of the three-phase bridge; in addition, there will be 3 channels of input interfaces connected to Hall sensor signals to obtain the position information of the motor rotor and achieve correct commutation.
Standard No. | Device Type | Application Location | Function | Package |
ESDULC3V3D8B | ESD | MCU Interface | Surge and electrostatic protection | SOD882 |
ESD5V0D3B | ESD | MCU Interface | Surge and electrostatic protection | SOD323 |

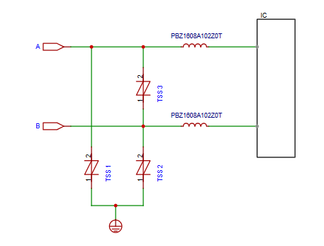
EMC and Hot-Swap Reliability Design of RS485 Interface
RS485 interface: RS-485 is a serial communication standard that allows multiple devices to communicate via the same serial bus. It is suitable for medium and long-distance communication, with good anti-interference ability and stable data transmission performance.
Standard No. | Device Type | Application Location | Function | Package |
P0080SCL | TSS | RS485 Interface | Surge and electrostatic protection | SMB |
PBZ1608A102Z0T | Magnetic Bead | RS485 Interface | Eliminate high-frequency interference | 1608 |

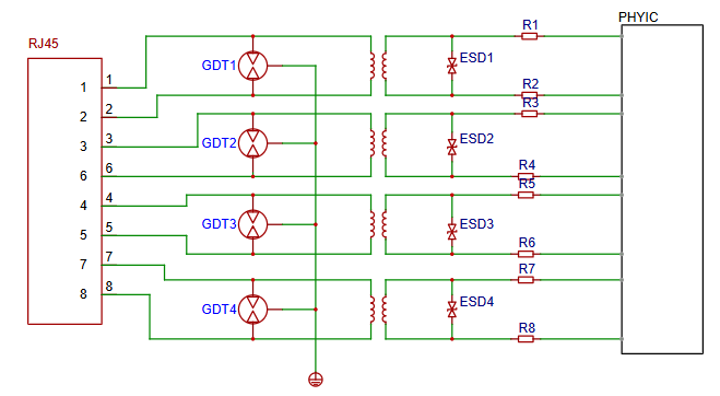
EMC and Hot-Swap Reliability Design of Ethernet Interface
It supports wired network connection, providing a stable network link for the machine and enabling remote control and data interaction. Via Ethernet, the machine can upload work data to the cloud in real time and receive remote commands, realizing intelligent remote operation. Its transmission rate can reach 1000Mbps or even higher, meeting the machine's requirements for high-speed and stable data transmission.
Standard No. | Device Type | Application Location | Function | Package |
3R090L | GDT | Ethernet interface: | Surge | 3RXXXL |
ESDLC3V3D3B | ESD | Ethernet interface: | Surge and electrostatic protection | SOD323 |

Software algorithm optimization assistance
1.Anti-interference programming
In software programming, anti-interference algorithms are incorporated.
For example:- Digital filtering algorithms are applied to process the collected sensor signals, removing noise interference in the signals and enhancing signal reliability.
- During the transmission and reception of control commands, methods such as checksum and CRC (Cyclic Redundancy Check) are used to ensure the accuracy of data transmission, preventing data errors caused by electromagnetic interference, thereby guaranteeing the control precision and safety of the electric chair.
2.Fault diagnosis and self-recovery
Develop a fault diagnosis program to monitor the working status of the electronic circuits of the electric chair in real time.
When abnormal conditions caused by electromagnetic interference or other reasons are detected, it can quickly locate the fault point and take corresponding self-recovery measures, such as re-initializing the circuit, adjusting control parameters, etc., so that the equipment can resume normal operation as soon as possible, and reduce the inconvenience and danger to users caused by faults.