Interpretation of industry standards
1.1 International industry standards
CPAP machines adhere to a series of strict international standards to ensure their safety and quality in the global market. The International Electrotechnical Commission standard IEC60601-1-2 clearly defines the basic requirements for electromagnetic interference (EMI) and anti-interference capabilities of medical electrical equipment, providing important specifications for the electromagnetic compatibility performance of CPAP machines. Other relevant international standards also provide detailed provisions for various performance indicators of CPAP machines, including electromagnetic compatibility, electrical safety, and mechanical safety, to ensure their stable operation in complex international medical environments.
1.2 Domestic industry standards
Our country has also established a comprehensive and rigorous standard system for CPAP machines.
In terms of electromagnetic compatibility, these standards are closely referenced and refined based on the actual domestic medical environment and needs.
Domestic standards clearly define the CPAP machine's anti-interference capabilities and electromagnetic radiation intensity in various electromagnetic environments. This ensures that the product will not interfere with other equipment in domestic medical facilities while also ensuring that the product itself can function normally despite various types of electromagnetic interference. Domestic standards also have detailed and targeted requirements for product safety, reliability, and compatibility with domestic medical systems, promoting the healthy and orderly development of the CPAP machine industry in China.
EMC test related requirements
2.1 EMC test items (electromagnetic radiation test)
Electromagnetic radiation testing is a critical step in assessing whether the electromagnetic radiation levels generated by a CPAP machine during normal operation meet relevant standard limits.
Using specialized testing equipment and methods, the electromagnetic energy emitted by the machine into the surrounding space is precisely measured to ensure it does not adversely affect other nearby medical and electronic equipment, or human health.
Excessive electromagnetic radiation can interfere with the normal operation of other equipment in medical facilities and even pose a potential health risk to patients and medical staff. Therefore, strict control of electromagnetic radiation levels is crucial.
2.2 EMC test items (conducted disturbance test)
Conducted interference testing evaluates a CPAP machine's resistance to external electromagnetic interference, ensuring it will not malfunction or experience performance degradation in real-world environments due to external interference.
In real-world medical settings, various sources of electromagnetic interference exist, such as harmonics in the power grid and electromagnetic noise generated by nearby equipment.
Conducted interference testing simulates these interference conditions to verify whether the machine's circuit design and protective measures effectively resist interference, ensuring stable and reliable operation and providing continuous, accurate patient treatment support.
2.3 EMC test items (Electrostatic Discharge ESD)
ESD testing is designed to evaluate the CPAP machine's resistance to electrostatic discharge events.
The generation and accumulation of static electricity is inevitable in daily life and medical procedures. When static electricity is present on the human body or other objects and they come into contact with the CPAP machine, electrostatic discharge (ESD) can occur.
This transient high-voltage pulse can damage the CPAP machine's electronic components and circuitry, leading to device failure or malfunction. ESD testing verifies the CPAP machine's housing design, grounding measures, and internal circuitry's ability to resist static electricity, ensuring the device's ability to function properly in the presence of ESD and protecting patient safety.
2.4 EMC test items (anti-interference ability)
The anti-interference capability test comprehensively examines the CPAP machine's performance in the presence of various electromagnetic interference sources. In addition to the aforementioned ESD interference, this includes radio frequency radiation interference and electrical fast transient (EFTS) interference. These interference sources may come from wireless communication devices, high-frequency surgical equipment, switching power supplies, and other sources within medical settings.
By simulating various complex electromagnetic interference environments, the CPAP machine's anti-interference capabilities are tested to assess its stability and reliability in actual use. Only through rigorous anti-interference capability testing can the CPAP machine ensure accurate and stable operation in complex medical electromagnetic environments, providing reliable treatment for patients.
2.5 Test standard basis
EMC testing of CPAP machines is conducted strictly in accordance with relevant standards, which provide unified, scientific methods and a basis for evaluation.
Internationally, standards such as IEC 60601-1-2 detail the test methods, limit requirements, and risk management and assessment processes for electromagnetic compatibility of medical electrical equipment.
In China, standards such as YY 9706.102-2021, developed based on international standards and tailored to national conditions, provide specific regulations for EMC testing of CPAP machines, covering every aspect from the test environment and equipment to the test procedures and result evaluation. Strict adherence to these standards ensures comparability and consistency in electromagnetic compatibility across different brands and models of CPAP machines, safeguarding patient safety and medical quality.
Pain points of the CPAP ventilator industry EMC
3.1 Quality and safety hazard cases
Case 01:
For example, in 2024, the U.S. Food and Drug Administration (FDA) issued a Class I recall for Ray-Mai CPAP masks due to concerns that magnets could disrupt the function or position of certain medical implants and devices when placed in close proximity.
Case 02:
Specific batches of Smith ventilators produced between October 2021 and May 2023 were recalled due to issues with the devices causing insufficient oxygen to patients.
Case 03:
In June 2021, the first global recall (involving 5 million devices, including a foam degradation issue) was issued for Philips ventilators. This issue, which resulted in numerous reports of injuries and deaths, led to a Class I recall by the FDA due to a "ventilator inoperability alarm" malfunction.
These recalls not only posed a serious threat to patient safety but also had a significant negative impact on the reputation of the industry, highlighting shortcomings in quality control and safety.
3.2 Top 5 Pain Points in the EMC Industry
Serial number | Pain points | Specific manifestations | Potential risks | Solutions/improvement directions |
1 | Radio Frequency Interference (RFI) Susceptibility | Interference from wireless devices (Wi-Fi, Bluetooth, cell phones) can cause false alarms or shutdowns of the ventilator. | Risk of hypoxia for patients, especially in complex electromagnetic environments at home or in hospitals | Optimize shielding design, add filters, and conduct strict pre-testing |
2 | Power line conducted emission exceeds the standard | The ventilator's switching power supply generates high-frequency noise, which is transmitted to the power grid and affects other equipment (such as electrocardiographs). | The coordinated use of multiple devices in hospitals may cause system failures | Improve power circuit design and use low-noise DC-DC converters |
3 | Poor electrostatic discharge (ESD) immunity | Static electricity when the user touches the panel or interface causes the system to restart or freeze | Operation interruption in emergency situations threatens patient safety | Strengthen interface protection (TVS diode) and improve software fault tolerance mechanism |
4 | Radiated emission (RE) exceeds the standard | The high-frequency circuits inside the ventilator (such as the motor drive) radiate electromagnetic waves, interfering with nearby sensitive devices (such as hearing aids) | May violate FCC/CE certification standards, leading to product recalls | Optimize PCB layout, use metal shielding, and reduce clock frequency |
5 | Insufficient immunity to fast transients (EFT) | Power grid fluctuations (such as medical equipment starting and stopping) can cause ventilator programming errors | False triggering of "fault alarms" increases maintenance costs | Enhanced transient suppression at the power input (e.g. varistors) |
Note:CPAP machines must comply with IEC 60601-1-2 (EMC standards for medical devices), FCC Part 15 (US), and EN 55011 (EU).
Circuit Design EMC Solutions
4.1 Optimizing PCB layout
Optimizing PCB layout is one of the important measures to improve the electromagnetic compatibility of CPAP ventilators. Reasonable PCB layout can effectively reduce the generation and propagation of electromagnetic interference. During layout, isolate sensitive circuits from interference sources to avoid mutual influence between them. For example, separate the control circuit, signal processing circuit and other parts that are more sensitive to electromagnetic interference from interference sources such as power circuits and motor drive circuits, and reduce interference coupling through physical distance isolation. At the same time, optimize circuit routing, shorten the transmission path of high-frequency signals, and reduce signal reflection and radiation. Rationally plan the layout of power lines and ground lines, use multi-layer PCB boards, increase power layers and ground layers, improve the stability and anti-interference ability of the power supply, thereby reducing the electromagnetic interference level of the entire system and improving the electromagnetic compatibility of the ventilator.
4.2 Increase shielding measures
Increasing shielding measures is an effective way to prevent internal electromagnetic interference leakage and external electromagnetic interference in CPAP devices. Metal shielding materials, such as aluminum alloy and stainless steel, are used in the CPAP device's housing design to fully shield the internal circuitry. Metal shielding can block the propagation of electromagnetic radiation, confining internal electromagnetic interference to a specific range and preventing interference with the surrounding environment and other equipment.
Also, localized shielding measures, such as enclosing them in metal shielding cases, can be employed for some critical electronic components and circuit modules to further enhance shielding effectiveness. Furthermore, shielding design must ensure shield integrity, avoiding gaps, holes, and other leaks to ensure effective shielding, thereby enhancing the CPAP device's ability to resist interference in complex electromagnetic environments.
4.3 Filter circuit design
Filter circuit design is a key step in improving the electromagnetic compatibility of CPAP devices.
By adding appropriate filters at the power input and output terminals, as well as in signal transmission lines, the propagation of electromagnetic interference can be effectively suppressed.
At the power input, a power filter is used to filter out interference signals such as harmonics and surges from the power grid, ensuring the purity of the input power and minimizing the impact on the CPAP device's internal circuitry. In signal transmission lines, appropriate filters, such as low-pass filters, high-pass filters, and band-pass filters, are selected based on the signal's frequency characteristics and interference profile to filter out unwanted high-frequency interference signals and ensure accurate signal transmission. Furthermore, combinations of π-type filters and LC filters can be used to enhance filtering effectiveness, further minimizing the impact of electromagnetic interference on CPAP device performance and ensuring stable device operation.
4.4 Grounding system improvements
Improving the grounding system is an important measure to improve the electromagnetic compatibility and safety of CPAP ventilators; good grounding can provide a low-impedance discharge path for electromagnetic interference, reducing the accumulation and propagation of interference inside the equipment. Optimize the grounding layout to ensure that each circuit module inside the ventilator has a good grounding connection, and adopt multi-point grounding, layered grounding and other methods to reduce grounding resistance and improve grounding reliability. At the same time, ensure that the grounding wire has sufficient cross-sectional area to carry possible large currents to avoid overheating or melting of the grounding wire. In addition, pay attention to the isolation of the grounding system from other circuits to prevent interference generated by the grounding loop from affecting other circuits. By improving the grounding system, electromagnetic interference can be effectively reduced, the stability and reliability of the ventilator can be improved, and the safety of patients can be guaranteed.
4.5.1 AC power interface EMC and reliability design
AC power interface: used to connect external 220V AC input

P/N | Device Type | Use Location | Effect | Package |
2R600L | GDT | Power interface | Surge and lightning protection (for outdoor products, pay attention to the issue of continuous current) | Plug-in |
14D561K/14D511K | MOV | Power interface | Surge and lightning protection | Plug-in |
CMZ/CML | EMI common-mode suppressors | Power interface | Common-mode rejection | SMD |
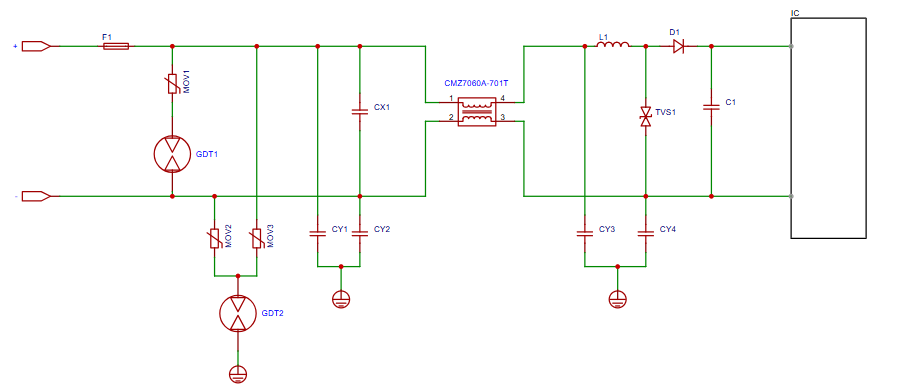
4.5.2 12V/24V DC power interface EMC and reliability design
DC power interface: used to connect external 12V/24V DC power input, supports offline use (such as when the patient is moving)

P/N | Device Type | Use Location | Effect | Package |
2R090L | GDT | Power interface | Surge and lightning protection (for outdoor products, pay attention to the issue of continuous current) | Plug-in |
20D820K | MOV | Power interface | Surge and lightning protection | Plug-in |
CMZ7060A-701T | EMI common-mode suppressors | Power interface | Common-mode rejection | 7060 |
SMBJ15CA/SMBJ28CA | TVS | Power interface | Surge, load dump | SMB |
4.5.3 GPIO/UART/I2C interface EMC and hot-swap reliability design
GPIO interface (general purpose input and output): used to connect sensors, actuators and other peripherals, supporting custom programming control

P/N | Device Type | Use Location | Effect | Package |
ESD5V0D3B | ESD | GPIO interface | Surge, static electricity | SOD323 |
PBZ1608A102Z0T | magnetic beads | GPIO interface | Eliminate high-frequency interference | 1608 |
4.5.4 MCU drives BLDC motor module
MCU Interface: MCU control of a BLDC (brushless DC) motor typically involves multiple interfaces, including PWM output and Hall sensor input.
Pin Definition: The MCU outputs six PWM signals for controlling the upper and lower arms of the three-phase bridge. Additionally, three Hall sensor inputs are used to obtain rotor position information for proper commutation.

P/N | Device Type | Use Location | Effect | Package |
ESD3V3D8B | ESD | MCU interface | Surge, static electricity | DFN1006 |
ESD5V0D3B | ESD | MCU interface | Surge, static electricity | SOD323 |
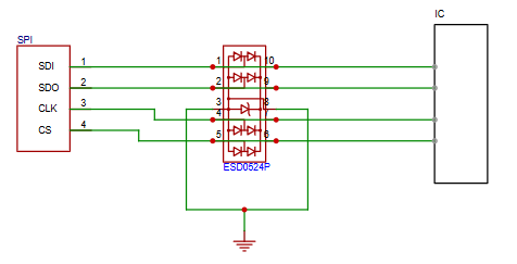
4.5.5 SPI interface EMC and hot-swap reliability design
SPI interface: high-speed serial communication interface, used to connect memory chips, display screens, etc


P/N | Device Type | Use Location | Effect | Package |
ESD0524P | ESD | SPI interface | Surge, static electricity | DFN2510 |
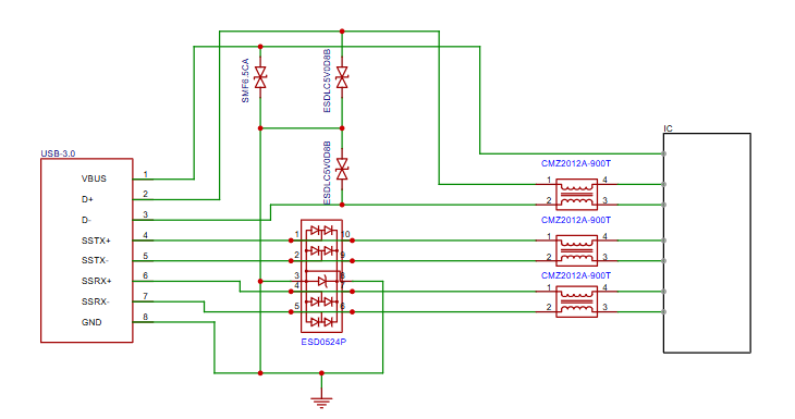
4.5.6 USB 3.0 interface EMC and hot-swap reliability design
USB 3.0 port :
The USB 3.0 interface has high-speed data transmission capabilities and is widely used to connect machines to external storage devices, sensors, etc. Its data transmission rate in high-speed mode can reach 5Gbps, which can quickly transmit large amounts of data, such as machine vision image data. It has plug-and-play features, making it convenient for users to connect and replace devices at any time, improving the convenience of machine use and playing a key role in various machine application scenarios.

P/N | Device Type | Use Location | Effect | Package |
ESD0524P | ESD | USB interface | Surge, static electricity | DFN2510 |
ESDLC5V0D8B | ESD | USB interface | Surge, static electricity | DFN1006 |
SMF6.5CA | TVS | USB interface | Surge, load dump | SOD123FL |
4.5.7 Storage interface EMC and reliability design
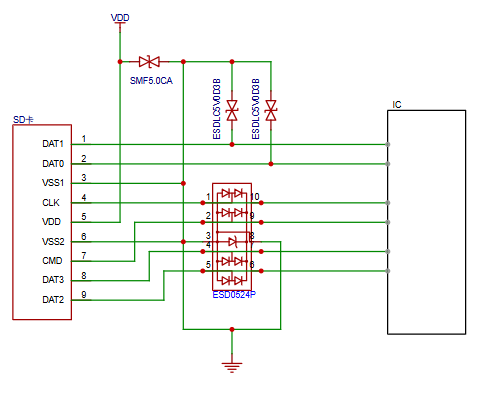
SD card slot: Used to expand storage capacity and store system files or data.
TF card slot: Some small development boards use TF cards as storage media.

P/N | Device Type | Use Location | Effect | Package |
ESD0524P | ESD | SD card interface | Surge, static electricity | DFN2510 |
ESDLC5V0D3B | ESD | SD card interface | Surge, static electricity | SOD323 |
SMF5.0CA | TVS | SD card interface | Surge, load dump | SOD123FL |
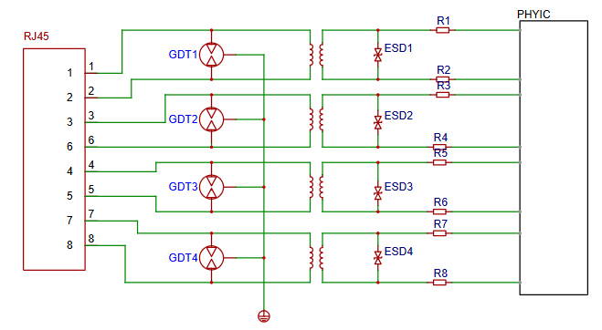
4.5.8 Ethernet interface EMC and hot-swap reliability design
Ethernet interface:
Supports wired network connection; the Ethernet interface provides a stable network connection for the machine, supporting remote control and data interaction. Through Ethernet, the machine can upload working data to the cloud in real time, receive remote commands, and realize intelligent remote operation; its transmission rate can reach 1000Mbps or even higher, meeting the machine's demand for high-speed and stable data transmission in automation, intelligence and other fields.
