前言
电费、煤气费、水费、暖气费与每个人的生活息息相关,而人工抄表时间长、效率低、统计不准确、人员成本高等弊端十分明显。如果考虑到阶梯电价、分时电价等分时计费,以及电能质量(PQ)检测和实时故障报警,完全不可能完成人工抄表。
随着科技的进步,在行业协会和各大公司的推动下,加上国家层面的宏观调控,远程集中抄表系统已逐渐成熟、定型的解决方案,并向国内外推广。
YINT还充分利用自身在保护装置方面的技术和资源,在远程集中抄表系统中发挥着重要作用。多维设计电路保护方案,实现更优化、更安心的远程集中抄表系统,供智能电表AMR、采集器和集中器设计工程师参考。
远程抄表系统的组成
集中计量系统一般由终端智能表(水、电、气、热)、采集器、集中器、后端主站四级组成,如下图所示。
智能电表
终端智能表Smart Meter是很接地气、很贴近用户的,甚优可以进入家庭计量,比如北方地区的智能电表、水表、煤气表、供暖用热量表等。

图2 智能电表、燃气表、水表、热量表示例图(图片来源网络)
智能终端表的主要功能是进行终端计量和费控管理,从用户终端采集电、水、气、热的使用信息并向用户显示反馈相关信息,如用量、当前阶梯电价、预充余额等。
用户终端采集的信息需要从采集器实时(或分段)上传到服务器后端,管理后端还需要下发相关费控或安心认证管理指令,因此智能终端表还集成了通信模块,普通终端表采用RS485、电力载波、红外等通信方式。如图3所示,为智能电表的组成框图。
银特针对智能电表、智能水表、智能燃气表、智能热量表的电源管理和通信电路设计了可靠、完整的电路保护解决方案,并拥有各种测试标准下的相关测试数据,欢迎智能终端表计设计工程师咨询和参考。
2.2 收集器
智能终端表一般为每户一表,部分单位楼宇采用集中表表安装,即一个单位的表表整齐地排在一个位置。在这种情况下,可以应用采集器来集中采集每个电表的数据。通常在附近安装采集器,通过采集电表脉冲或RS232等通信方式(可根据电表数量选择不同类型的采集器)来管理12、32或64个电表,然后将这些电表的数据通过电力载波上传到集中器。
这还可以降低终端仪表的复杂性和总体成本。如图4所示,采集器的主要功能是向终端表计发送采集命令,并接收终端表计预处理后的信息,通过无线GPRS或有线方式上传到集中器或服务器云端。

图4 远程集中计量系统采集器组成框图
采集器与智能终端仪表一般采用RS485、电力载波、MBUS等方式进行命令和数据通信,上位集中器可采用GPRS、4G、PSTN、以太网、NB-IoT、LoRa等有线或无线网络进行数据通信。
2.3 集中器
集中器是远程集中抄表系统的中央管理和控制设备。负责定期读取终端数据、系统命令传输、数据通信、网络管理、事件记录、水平数据传输等功能。功能与上述收集器功能划分。
2.4 后台主站(服务器、数据管理、云端)
后台主站用于管理界面,如任务管理、数据查询、计费等。
无线远传水表的系统架构及管理平台功能如下图所示:

图5 智能水表的组成框图
3. 远程采集系统的保护电路
银特针对远程采集系统的终端智能电表、采集器、集中器等硬件电路设计保护方案,通过分析电源、信号接口等关键区域可能存在的雷击、浪涌、静电等电磁兼容风险,提供多维有效的电路保护方案。主要方案有:
3.1 电压采样采集电路
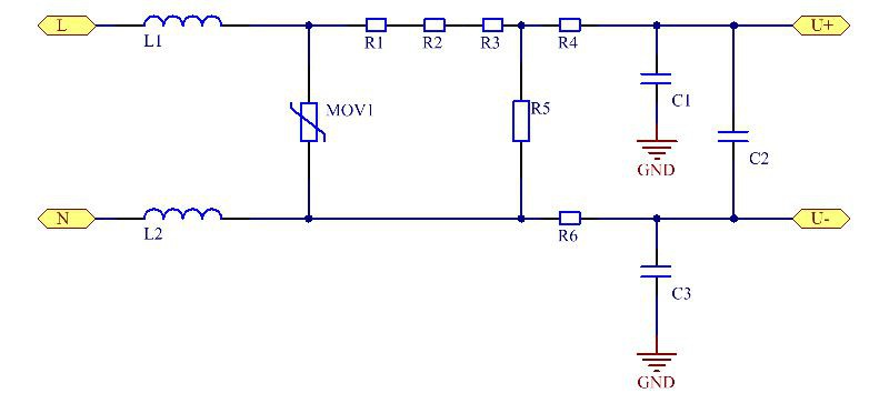
对于智能电表来说,需要采集电压信号,而单相电表和三相电表的电压和采样方式是不同的。下图所示为单相电表的电压采集输入端子。

图6 单相智能电表电压采集输入
YINT建议使用压敏电阻进行输入过压保护。推荐型号为14D或20D产品,电压为470V(单相220V)~820V(三相380V):

表1 YINT公司14D、20D压敏电阻选型参数
3.2 电流采样采集电路
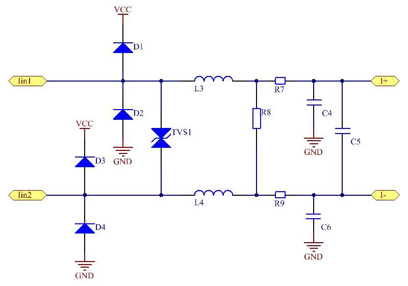
在智能电表的电流采集输入端,常采用TVS进行浪涌保护,以保护后续计量芯片。

图7 智能电表电流采集输入接口电路
YINT推荐TVS型号为SMBJ6.5CA或P6SMB6.8CA。其部分参数如下:

表2 YINT SMBJ6.5CA和P6SMBJ6.8CA的选型参数
3.3 电力线载波通信的PLC接口电路
电力线载波PLC(Power Line Communication)有很多应用场景。载波电路通过FSK等方式将通信信号加载到电力线上,并接收其他系统通过电力线传输来的信号并解调相关数据。
下图所示为电力载波接口电路。

图8 电力载波接口电路

表3 电力载波接口电路语音保护推荐器件
3.4 RS485通讯接口电路
RS485通讯常用于采集器与智能电表之间,或者采集器与集中器之间。由于电磁环境复杂且不可控,RS485芯片经常受到浪涌和静电冲击的影响,导致系统或器件损坏。

数字。图9 RS485通讯接口保护电路原理图
YINT推荐RS485通讯口,采用ESDSM712静电防护装置。 ESDSM712采用7V、12V不对称内部结构,可以抑制RS485双线共模12V和差模14V的静电或浪涌。主要参数为:


表4 ESDSM712保护器件的选定参数
3.5 芯片供电保护
对于系统中的关键芯片,TVS的电源输入端可以利用TVS的ps级响应速度和精确的钳位特性来保护芯片的电源端免受浪涌影响。

图10 主芯片电源保护电路原理图
银特推荐主MCU供电侧浪涌保护器:SMF5.0CA

表5 SMF5.0CA选定的特性参数
3.6 无线通讯天线保护
对于采集器或集中器的无线通信模块,往往需要对天线接口端进行静电防护,防止来自天线端的静电干扰,影响无线通信模块的正常工作。

图11 天线收发模块保护电路原理图
YINT推荐使用低容量小封装静电保护器件ESDLC5V0D9B,封装为SOD923,电容低优0.5pF,静电可达±30kV。
4.总结
随着物联网的发展,越来越多的物联网表计被开发出来用于远程集中抄表系统,通信方式也发生了很多变化。 YINT也一直跟踪技术趋势,投入人力物力研究新应用场景下的防护解决方案,为广大技术工程师提供设计参考。
5. 参考文献
(轻微地)
欢迎来电咨询、洽谈、申请样品