CGM產品電路工作原理

1.1 CGM產品介紹及原理

CGM-連續血糖監測管理裝置

連續血糖監測(CGM)是一種連續監測血糖水平的醫療設備。它利用葡萄糖傳感器測量皮下組織液中的葡萄糖濃度,間接反映血糖水平。與傳統的指尖血糖監測方法相比,CGM具有實時、連續、無痛監測等優點。它可以為糖尿病患者提供更多維、更準確的血糖信息,幫助他們更好地管理血糖水平。


CGM 基於生物傳感器的酶電化學原理進行操作。生物傳感器中的酶與葡萄糖發生反應,產生與體內葡萄糖濃度相關的電信號。具體來說,傳感器中的葡萄糖氧化酶氧化葡萄糖,產生過氧化氫 (H2O2)。這種過氧化氫在電極上發生電化學反應,產生電流信號,其大小與葡萄糖濃度成正比。


信號處理和傳輸:產生的電信號經過放大、濾波等處理,然後通過無線傳輸技術(例如藍牙)傳輸到接收設備,例如智能手機或專用接收器。接收設備將信號轉換為血糖值,並以圖形或數字格式顯示給用戶,讓用戶直觀地了解自己的血糖趨勢。


1.2 電路工作原理圖顯示及解釋

1.1

典型的CGM產品電路圖包括傳感器電路、信號處理電路、無線傳輸電路和電源電路。


傳感器電路將葡萄糖濃度轉換成電信號;信號處理電路對傳感器輸出的微弱電信號進行放大、濾波、模數轉換,為後續電路處理做好準備。無線傳輸電路傳輸處理後的信號;電源電路為整個系統提供穩定的電源。


CGM產品EMC相關標準

2.1 EMC標準概述

EMC,即電磁兼容性,是指設備或系統在其電磁環境中正常運行而不對該環境中的任何事物造成無法忍受的電磁干擾的能力。 EMC標準旨在力保電子產品在電磁環境中正常運行而不干擾其他設備。


國際電工委員會(IEC)標準:  IEC 60601-1-2規定了醫療電氣設備的電磁兼容性要求,包括抗干擾和自乾擾抑制的要求。該標準涵蓋靜電放電抗擾度、射頻電磁場抗擾度和電快速瞬變/突發抗擾度的測試要求和限制。


歐洲電信標準協會 (ETSI) 標準:這些標準滿足電信設備的電磁兼容性要求,力保 CGM 產品在歐洲市場的合規性。


一些ETSI標準對射頻發射和抗擾度有嚴格的要求,以力保在復雜電磁環境下穩定運行而不干擾其他通信設備。


2.2 國內標準

註冊分類:該設備屬於醫療器械分類目錄(07醫療診斷和監測設備,二級分類:連續血糖/連續血糖監測設備),並受到植入式傳感器和有源醫療設備的雙重監管。

國家標準:GB9706.102-2021《醫用電氣設備 第1-2部分:基本安心和基本性能通用要求-並列標準:電磁兼容要求和試驗》該標準改編自國際標準IEC60601-1-2,結合國內實際和需要,規定了包括CGM產品在內的醫用電氣設備的電磁兼容要求和試驗方法。


行業標準:參考行業指南(如《中國血糖監測臨床應用指南》),重點關注校準算法、信號穩定性、報警閾值、電磁兼容性(YY0505系列醫用電氣設備電磁兼容要求)。


五個常見的 CGM 產品問題

3.1 信號干擾問題

表現形式:

在復雜的電磁環境中,例如醫院大型醫療設備或電信基站附近,CGM產品可能會受到外部電磁信號的干擾,導致血糖監測數據不准確或不穩定。例如,如果打電話時手機距離CGM設備太近,可能會干擾CGM信號傳輸,導致顯示的血糖值出現偏差。


原因分析:

CGM產品的信號傳輸頻率與一些常見的電磁干擾源的信號傳輸頻率接近,容易產生諧振或信號重疊,從而影響其正常工作。此外,不當的內部電路設計,例如屏蔽不充分和信號佈線不當,也會增加信號干擾的風險。


3.2 電源穩定性問題

症狀:

電源不穩定會導致設備出現故障,例如在電池電量正常的情況下突然關機、重啟或自動關機等。此外,充電可能會很慢或不完整。


原因分析:

電源電路中的元件質量不良,如電池老化、充電器故障或電容漏電等,都會影響電源穩定性。此外,電源管理芯片的性能和軟件算法的合理性也會影響電源的穩定性。例如,電源管理芯片無法準確檢測電池狀態可能導致充電控制不當。


3.3 傳感器故障問題

症狀:

傳感器測量誤差增大,導致監測血糖水平與實際血糖水平出現明顯偏差;傳感器壽命縮短,無法達到預期的使用壽命;以及傳感器信號中斷或無法正常激活。


原因分析:

長時間接觸人體皮膚和皮下間質液會導致生物體液的腐蝕和污染,從而影響性能。此外,傳感器的製造工藝和材料質量也會影響其穩定性和使用壽命。例如,傳感器的電極材料在長時間使用後可能會氧化,阻礙信號傳輸。


3.4 軟件系統故障問題

症狀:

設備的操作系統或應用程序可能會凍結或滯後,導致用戶無法正確操作設備查看血糖數據;數據存儲和傳輸錯誤,例如血糖數據丟失、傳輸不完整或傳輸延遲。


原因分析:

軟件編程漏洞、兼容性問題以及數據處理算法的缺陷都可能導致軟件系統故障。例如,在處理大量血糖數據時,低效的算法可能會導致內存使用過多,導致滯後甚優系統崩潰。另外,軟件與不同接收設備(如手機、平板電腦)之間的兼容性問題也會導致數據傳輸錯誤。


3.5抗靜電能力不足

症狀:

當人體產生靜電(例如乾燥環境中合成纖維衣服的摩擦)並接觸 CGM 設備時,可能會導致設備故障,例如屏幕閃爍、數據錯誤和設備重啟。


原因分析:

產品外殼及內部電路未進行防靜電設計,未採取有效的屏蔽、接地等靜電防護措施。當靜電積累到一定程度時,會損壞設備內部的電子元件,影響正常工作。


電磁兼容測試要求

靜電放電抗擾度測試:該測試模擬人體或物體的靜電放電,以測試設備在靜電衝擊下的性能。例如通過接觸放電、空氣放電等方式,對設備的外殼、接口等部位施加一定電壓的靜電放電,觀察設備功能是否正常,是否出現數據錯誤、死機等異常情況。


輻射射頻電磁場抗擾度測試:該測試將設備暴露在射頻電磁場中,以測試其對射頻干擾的抵抗力。測試過程中逐漸增加電磁場的強度和頻率,觀察設備的血糖監測功能是否受到影響以及顯示的數據是否準確。


電快速瞬變 (EFTS) 抗擾度測試:該測試將 EFT 脈衝注入設備的電源和信號端口,以測試其承受短期脈衝干擾的能力。該測試驗證設備在脈衝干擾下保持正常運行,不會出現故障或損壞。


浪湧(衝擊)抗擾度測試:該測試模擬雷擊、電氣開關操作和其他因素引起的浪湧。將浪湧電壓和電流施加到設備的電源和信號端口,以測試設備承受浪湧的能力。觀察設備在浪湧後是否能正常工作,內部電路是否損壞。


傳導干擾測試:通過電源線、信號線等傳導方式測量設備發射的電磁干擾信號,力保發射水平在標準規定的限度內,避免對其他設備的電源線和信號線產生干擾。


輻射干擾測試:通過空間輻射測量設備向周圍環境發射的電磁干擾信號,評估設備對周圍電磁環境的影響,力保設備正常工作時不會對附近其他電子設備造成輻射干擾。


EMC問題的解決方案

5.1 硬件設計優化

電路佈局優化:

合理規劃電路板上的電路佈局,將敏感電路與易受干擾的電路分開,減少信號串擾。例如,將傳感器電路與無線傳輸電路分開,以防止無線信號干擾傳感器信號。同時,優化信號線的走線,盡量減少信號傳輸路徑,很​​大限度減少信號衰減和乾擾。


屏蔽設計:

使用金屬屏蔽外殼或屏蔽罩屏蔽設備內部電路,阻擋外部電磁干擾進入設備,防止內部電磁干擾洩漏到外部環境。例如,在設備外殼內部增加金屬屏蔽層,並力求屏蔽層良好接地,以提高屏蔽效果。關鍵的內部電路模塊也可以使用屏蔽罩單獨屏蔽。


濾波電路設計:

在電源輸入端口和信號傳輸線上增加濾波電路,如低通濾波器、高通濾波器、帶通濾波器等,濾除不必要的高低頻干擾信號,力求電源和信號的純度。例如,在電源線上採用串聯電感和並聯電容組成的π型濾波電路,可以有效抑制電源線上的傳導干擾。


5.2 鋰電池ESD保護

鋰電池接口:鈕扣鋰電池標稱電壓3V,放電終止電壓2V,電壓輸出穩定,適合精密儀器使用。年容量衰減率不超過2%,長期存放不需要頻繁更換。它體積小、重量輕,易於安裝在微型電子設備中。

1.2

零件號
設備類型設備類型

影響

包裹
ESD5V0D8BH靜電放電電源接口

浪湧、靜電

DFN1006


5.3 CGM 傳感器 ESD 保護

CGM 傳感器接口:工作電極的電位相對於參考電極設置,以驅動酶催化的葡萄糖氧化反應,通常控制在+0.4V 和+0.8V 之間。參比電極保持工作電極的電位,該電位相對穩定(生理條件下約為+0.197V優+0.222V)。對電極提供電子電路來平衡電荷。

1.3

零件號
設備類型設備類型

影響

包裹
ESD5V0D8BH/ESDDLC5V0D8B靜電放電

傳感器接口

浪湧、靜電

DFN1006


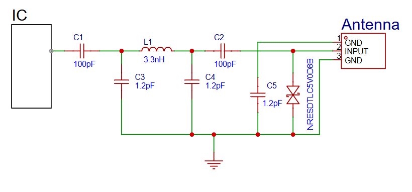
5.4 藍牙天線ESD保護

藍牙天線:藍牙天線是藍牙無線通信系統中用於發送和接收電磁波能量的關鍵部件。其主要作用是將藍牙模塊產生的電信號轉換成電磁波並進行傳輸。它還可以將接收到的電磁波轉換成電信號供藍牙模塊處理,從而實現短距離無線數據傳輸。藍牙模塊一般採用3.3V電壓供電。

1.4

零件號
設備類型設備類型

影響

包裹
NRESDTLC5V0D8B靜電放電

電源接口

浪湧、靜電

DFN1006


5.5 軟件算法改進

抗干擾算法:

設備的軟件系統中集成了抗干擾算法,對採集到的信號進行分析處理,識別並去除乾擾信號,提高數據的準確性和穩定性。例如,採用數字濾波算法對血糖監測數據進行過濾,去除電磁干擾產生的噪聲信號,使顯示的血糖值更加準確可靠。


數據驗證和糾錯:

在數據存儲和傳輸過程中,採用CRC(循環冗餘校驗)、漢明碼糾錯等數據驗證和糾錯算法來力求數據的完整性和準確性。及時檢測並糾正數據錯誤,防止因數據錯誤引起的設備故障或醫療事故。


與我們保持聯繫

如果您對 EMC 解決方案有任何疑問或需求,請隨時聯繫我們的客戶服務團隊。我們的專業團隊將為您提供詳細的產品信息,解答您的疑問,並量身定制優選的解決方案來滿足您的需求。 

手機 (WhatsApp):+86- 18721669954

郵箱: global@yint.com

給我們留下您的信息
訂閱我們的時事通訊
訂閱

更多鏈接

聯繫我們

漕河涇科技園9號4樓201613
上海市廣富林東路199號啟迪
電話:+ 18721669954
傳真:+86-21-67689607
郵箱: global@yint.com

社交網絡

版權所有 © 2024 銀特電子 All Rights Reserved. 網站地圖. 隱私政策。支持者 領動網.