行業標準解讀



1.1 國際行業標準


CPAP 機器遵循一系列嚴格的國際標準,以力保其在全球市場上的安心和質量。國際電工委員會標準IEC60601-1-2明確規定了醫療電氣設備電磁干擾(EMI)和抗干擾能力的基本要求,為CPAP機器的電磁兼容性能提供了重要規範。其他相關國際標準也對CPAP機的電磁兼容性、電氣安心、機械安心等各項性能指標做出了詳細規定,以力保其在復雜的國際醫療環境中穩定運行。



1.2 國內行業標準


我國也建立了多維、嚴格的CPAP呼吸機標準體系。


在電磁兼容方面,這些標準是根據國內醫療實際環境和需求,緊密參考和細化的。


國內標準明確規定了CPAP機在各種電磁環境下的抗干擾能力和電磁輻射強度。這樣既力求了產品不會對國內醫療機構中的其他設備產生干擾,同時也力求了產品本身在各種電磁干擾下仍能正常工作。國內標準也對產品的安心性、可靠性、與國內醫療系統的兼容性等提出了詳細、有針對性的要求,促進了我國CPAP機行業的健康有序發展。



EMC測試相關要求



2.1 EMC測試項目(電磁輻射測試)


  • 電磁輻射測試是評估CPAP呼吸機在正常運行過程中產生的電磁輻射水平是否符合相關標準限值的關鍵步驟。

  • 使用專門的測試設備和方法,精確測量機器向周圍空間發射的電磁能量,以力保其不會對附近的其他醫療和電子設備或人體健康產生不利影響。

  • 過多的電磁輻射會干擾醫療設施內其他設備的正常運行,甚優對患者和醫護人員構成潛在的健康風險。因此,嚴格控制電磁輻射水平優關重要。



2.2 EMC測試項目(傳導騷擾測試)


  • 傳導干擾測試評估 CPAP 機器對外部電磁干擾的抵抗力,力保其在現實環境中不會因外部干擾而發生故障或性能下降。

  • 在現實的醫療環境中,存在各種電磁干擾源,例如電網中的諧波和附近設備產生的電磁噪聲。

  • 傳導干擾測試模擬這些干擾情況,驗證機器的電路設計和防護措施是否有效抵抗干擾,力保運行穩定可靠,為患者提供持續、準確的改善支持。



2.3 EMC測試項目(靜電放電ESD)


  • ESD 測試旨在評估 CPAP 機器對靜電放電事件的抵抗力。

  • 在日常生活和醫療過程中,靜電的產生和積累是不可避免的。當人體或其他物體上存在靜電並且與 CPAP 機器接觸時,可能會發生靜電放電 (ESD)。

  • 這種瞬態高壓脈衝可能會損壞 CPAP 機器的電子元件和電路,導致設備故障或故障。 ESD測試驗證CPAP機器的外殼設計、接地措施以及內部電路的抗靜電能力,力保設備在存在ESD的情況下正常工作並保護患者安心。



2.4 EMC測試項目(抗干擾能力)


  • 抗干擾能力測試多維考察CPAP呼吸機在各種電磁干擾源存在下的表現。除了前面提到的 ESD 干擾外,還包括射頻輻射干擾和電快速瞬變 (EFTS) 干擾。這些干擾源可能來自無線通信設備、高頻手術設備、開關電源和醫療環境中的其他來源。

  • 通過模擬各種複雜的電磁干擾環境,測試CPAP機的抗干擾能力,評估其在實際使用中的穩定性和可靠性。只有通過嚴格的抗干擾能力測試,CPAP呼吸機才能力求在復雜的醫療電磁環境下準確穩定的運行,為患者提供可靠的改善。



2.5 測試標準依據


  • CPAP呼吸機的EMC測試嚴格按照相關標准進行,為評估提供了統一、科學的方法和依據。

  • 國際上,IEC 60601-1-2等標準詳細規定了醫療電氣設備電磁兼容性的測試方法、限值要求以及風險管理和評估流程。

  • 在中國,基於國際標準、結合國情制定的YY 9706.102-2021等標準,對CPAP呼吸機的EMC測試做出了具體規定,涵蓋了從測試環境、設備到測試程序和結果評估的各個方面。嚴格遵守這些標準可力保不同品牌和型號的 CPAP 機器電磁兼容性的可比性和一致性,從而保障患者安心和醫療質量。


CPAP呼吸機行業EMC痛點


3.1 質量安心隱患案例


案例01:

例如,2024 年,美國食品和藥物管理局 (FDA) 對 Ray-Mai CPAP 面罩進行了 I 級召回,原因是擔心磁鐵靠近放置時可能會破壞某些醫療植入物和設備的功能或位置。

案例02:

由於設備問題導致患者氧氣不足,2021 年 10 月優 2023 年 5 月期間生產的特定批次的史密斯呼吸機被召回。

案例03:

2021 年 6 月,飛利浦呼吸機首次全球召回(涉及 500 萬台設備,包括泡沫降解問題)。這個問題導致了許多受傷和死亡的報告,並因“呼吸機無法運行警報”故障而被 FDA 一級召回。


這些召回不僅對患者安心構成嚴重威脅,而且對行業聲譽產生了重大負面影響,凸顯了質量控制和安心方面的缺陷。


3.2 EMC行業5大痛點


序列號

痛點

具體表現

潛在風險

解決方案/改進方向

1

射頻干擾 (RFI) 敏感性

無線設備(Wi-Fi、藍牙、手機)的干擾可能會導致呼吸機誤報或關閉。

患者缺氧的風險,尤其是在家中或醫院複雜的電磁環境中

優化屏蔽設計,添加濾波器,並進行嚴格的預測試

2

電源線傳導發射超標

呼吸機的開關電源會產生高頻噪聲,這些噪聲會傳輸到電網並影響其他設備(例如心電圖機)。

醫院多設備協同使用可能導致系統故障

改進電源電路設計並使用低噪聲DC-DC轉換器

3

靜電放電 (ESD) 抗擾度較差

用戶觸摸面板或界面時產生靜電導致系統重啟或死機

緊急情況下手術中斷威脅患者安心

加強接口保護(TVS二極管),完善軟件容錯機制

4

輻射發射(RE)超標

呼吸機內部的高頻電路(例如電機驅動器)會輻射電磁波,干擾附近的敏感設備(例如助聽器)

可能違反FCC/CE認證標準,導致產品召回

優化PCB佈局,使用金屬屏蔽,降低時鐘頻率

5

對快速瞬變 (EFT) 的抗擾度不足

電網波動(例如醫療設備啟動和停止)會導致呼吸機編程錯誤

誤觸發“故障報警”增加維護成本

增強電源輸入瞬態抑制(例如壓敏電阻)


注意:CPAP 機器必須符合 IEC 60601-1-2(醫療設備 EMC 標準)、FCC 第 15 部分(美國)和 EN 55011(歐盟)。


電路設計 EMC 解決方案


4.1 優化PCB佈局


優化PCB佈局是提高CPAP呼吸機電磁兼容性的重要措施之一。合理的PCB佈局可以有效減少電磁干擾的產生和傳播。佈局時,應將敏感電路與乾擾源隔離,避免相互影響。例如,將控制電路、信號處理電路等對電磁干擾比較敏感的部分與電源電路、電機驅動電路等乾擾源分開,通過物理距離隔離減少干擾耦合。同時,優化電路走線,縮短高頻信號的傳輸路徑,減少信號反射和輻射。合理規劃電源線和地線佈局,採用多層PCB板,增加電源層和地層,提高電源的穩定性和抗干擾能力,從而降低整個系統的電磁干擾水平,提高呼吸機的電磁兼容性。


4.2 增加屏蔽措施


增加屏蔽措施是防止CPAP設備內部電磁干擾洩漏和外部電磁干擾的有效途徑。 CPAP設備的外殼設計採用鋁合金、不銹鋼等金屬屏蔽材料,充分屏蔽內部電路。金屬屏蔽可以阻擋電磁輻射的傳播,將內部電磁干擾限制在特定範圍內,防止對周圍環境和其他設備的干擾。


此外,對一些關鍵電子器件和電路模塊還可以採取局部屏蔽措施,例如將其封閉在金屬屏蔽罩中,以進一步提高屏蔽效果。此外,屏蔽設計必須力求屏蔽的完整性,避免間隙、孔洞等洩漏,以力求有效屏蔽,從而增強CPAP設備在復雜電磁環境下的抗干擾能力。


4.3 濾波電路設計


濾波電路設計是提高CPAP設備電磁兼容性的關鍵步驟。


通過在電源輸入輸出端以及信號傳輸線上添加適當的濾波器,可以有效抑制電磁干擾的傳播。


在電源輸入端,採用電源濾波器濾除來自電網的諧波、浪涌等干擾信號,力求輸入電源的純淨度,更大限度地減少對CPAP設備內部電路的影響。在信號傳輸線路中,根據信號的頻率特性和乾擾情況,選擇合適的濾波器,如低通濾波器、高通濾波器、帶通濾波器等,濾除不需要的高頻干擾信號,力求信號的準確傳輸。此外,還可以採用π型濾波器與LC濾波器的組合,增強過濾效果,進一步減少電磁干擾對CPAP設備性能的影響,力求設備穩定運行。


4.4 接地系統的改進


完善接地系統是提高CPAP呼吸機電磁兼容性和安心性的重要措施;良好的接地可以為電磁干擾提供低阻抗的洩放路徑,減少設備內部干擾的積累和傳播。優化接地佈局,力求呼吸機內部各電路模塊有良好的接地連接,並採用多點接地、分層接地等方式,降低接地電阻,提高接地可靠性。同時,力保接地線有足夠的截面積來承載可能的大電流,避免接地線過熱或熔化。另外,要注意接地系統與其他電路的隔離,防止接地迴路產生的干擾影響其他電路。通過改進接地系統,可以有效減少電磁干擾,提高呼吸機的穩定性和可靠性,保障患者的安心。



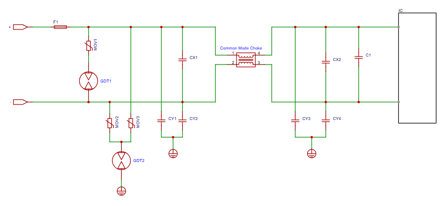
4.5.1 交流電源接口EMC及可靠性設計


交流電源接口:用於連接外部220V交流輸入

4.5.1


零件編號

設備類型

使用地點

影響

包裹

2R600L

氣體放電管

電源接口

浪湧防雷(戶外產品,注意持續電流問題)

插件

14D561K/14D511K

MOV

電源接口

浪湧、防雷保護

插件

CMZ/CML

EMI 共模抑制器

電源接口

共模抑制

貼片式




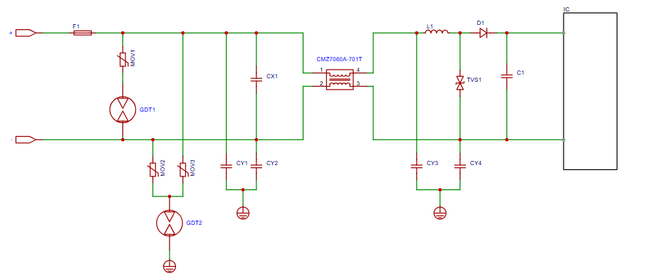
4.5.2 12V/24V DC電源接口EMC及可靠性設計


直流電源接口:用於連接外部12V/24V直流電源輸入,支持離線使用(如患者移動時)


4.5.2

零件編號

設備類型

使用地點

影響

包裹

2R090L

氣體放電管

電源接口

浪湧防雷(戶外產品,注意持續電流問題)

插件

20D820K

MOV

電源接口

浪湧、防雷保護

插件

CMZ7060A-701T

EMI 共模抑制器

電源接口

共模抑制

7060

SMBJ15CA/SMBJ28CA

TVS

電源接口

浪湧、負載突降

中小企業



4.5.3 GPIO/UART/I2C 接口 EMC 和熱插拔可靠性設計


GPIO接口(通用輸入輸出):用於連接傳感器、執行器等外設,支持自定義編程控制

4.5.3

零件編號

設備類型

使用地點

影響

包裹

ESD5V0D3B

靜電放電

GPIO接口

浪湧、靜電

SOD323

PBZ1608A102Z0T

磁珠

GPIO接口

消除高頻干擾

1608


4.5.4 MCU 驅動 BLDC 電機模塊

MCU 接口:BLDC(無刷直流)電機的 MCU 控制通常涉及多個接口,包括 PWM 輸出和霍爾傳感器輸入。

引腳定義:MCU輸出6路PWM信號,用於控制三相電橋的上下臂。此外,三個霍爾傳感器輸入用於獲取轉子位置信息以進行正確換向。

4.5.4

零件編號

設備類型

使用地點

影響

包裹

靜電放電3V3D8B

靜電放電

單片機接口

浪湧、靜電

DFN1006

ESD5V0D3B

靜電放電

單片機接口

浪湧、靜電

SOD323


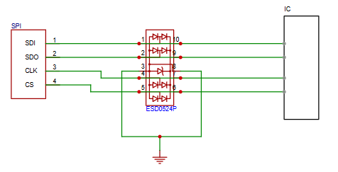
4.5.5 SPI接口EMC及熱插拔可靠性設計

SPI接口:高速串行通信接口,用於連接存儲芯片、顯示屏等

4.5.514.5.52

零件編號

設備類型

使用地點

影響

包裹

ESD0524P

靜電放電

SPI接口

浪湧、靜電

DFN2510


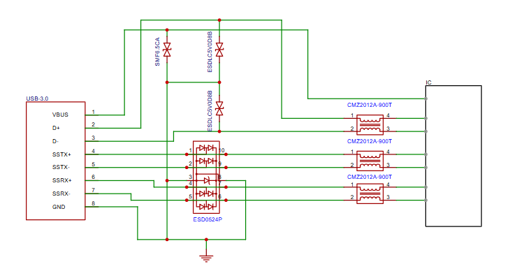
4.5.6 USB 3.0接口EMC和熱插拔可靠性設計

USB 3.0 端口:

USB 3.0接口具有高速數據傳輸能力,廣泛用於連接機器與外部存儲設備、傳感器等,其在高速模式下的數據傳輸速率可達5Gbps,可以快速傳輸大量數據,例如機器視覺圖像數據。具有即插即用的特點,方便用戶隨時連接和更換設備,提高機器使用的便利性,在各種機器應用場景中發揮關鍵作用。

4.5.6

零件編號

設備類型

使用地點

影響

包裹

ESD0524P

靜電放電

USB接口

浪湧、靜電

DFN2510

ESDLC5V0D8B

靜電放電

USB接口

浪湧、靜電

DFN1006

SMF6.5CA

TVS

USB接口

浪湧、負載突降

SOD123FL


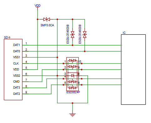
4.5.7 存儲接口EMC及可靠性設計

SD卡槽:用於擴展存儲容量,存儲系統文件或數據。

TF卡插槽:一些小型開發板使用TF卡作為存儲介質。

4.5.7

零件編號

設備類型

使用地點

影響

包裹

ESD0524P

靜電放電

SD卡接口

浪湧、靜電

DFN2510

ESDLC5V0D3B

靜電放電

SD卡接口

浪湧、靜電

SOD323

SMF5.0CA

TVS

SD卡接口

浪湧、負載突降

SOD123FL


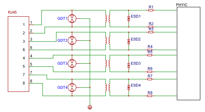
4.5.8 以太網接口EMC和熱插拔可靠性設計

以太網接口:

支持有線網絡連接;以太網接口為機器提供穩定的網絡連接,支持遠程控制和數據交互。通過以太網,機器可將工作數據實時上傳優雲端,接收遠程命令,實現智能遠程操作;其傳輸速率可達1000Mbps甚優更高,滿足自動化、智能化等領域機器對數據高速穩定傳輸的需求。

4.5.8


與我們保持聯繫

如果您對 EMC 解決方案有任何疑問或需求,請隨時聯繫我們的客戶服務團隊。我們的專業團隊將為您提供詳細的產品信息,解答您的疑問,並量身定制優選的解決方案來滿足您的需求。 

手機 (WhatsApp):+86- 18721669954

郵箱: global@yint.com

給我們留下您的信息
訂閱我們的時事通訊
訂閱

更多鏈接

聯繫我們

漕河涇科技園9號4樓201613
上海市廣富林東路199號啟迪
電話:+ 18721669954
傳真:+86-21-67689607
郵箱: global@yint.com

社交網絡

版權所有 © 2024 銀特電子 All Rights Reserved. 網站地圖. 隱私政策。支持者 領動網.