
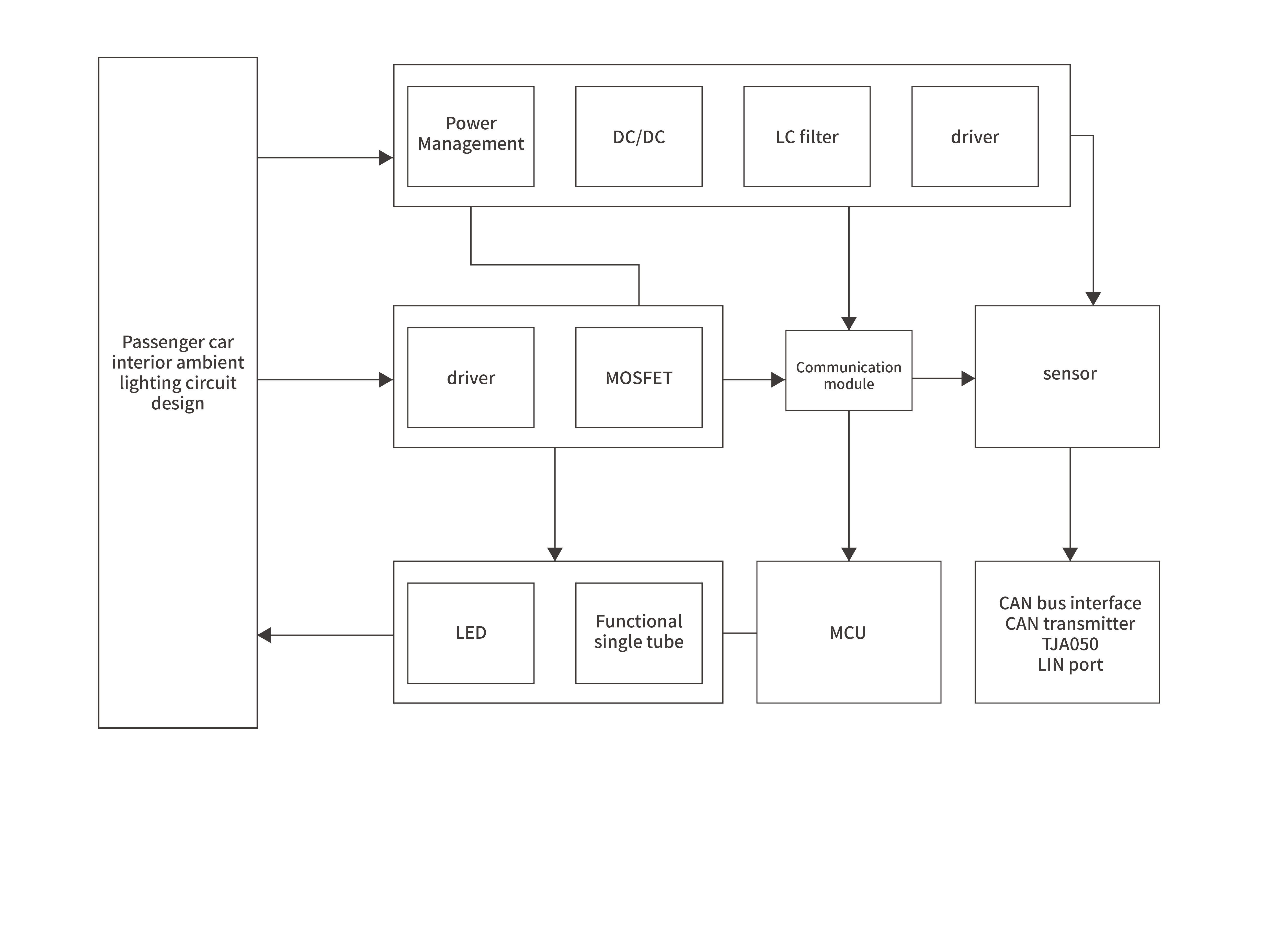
Interior lighting prioritizes comfort and intelligent interaction. We offer a miniaturized, low-power drive protection solution. Furthermore, for the micro-current control requirements of ambient lighting and reading lights, our solution ensures smooth, flicker-free dimming while providing robust ESD protection, extending the lifespan of the cabin lighting system.