
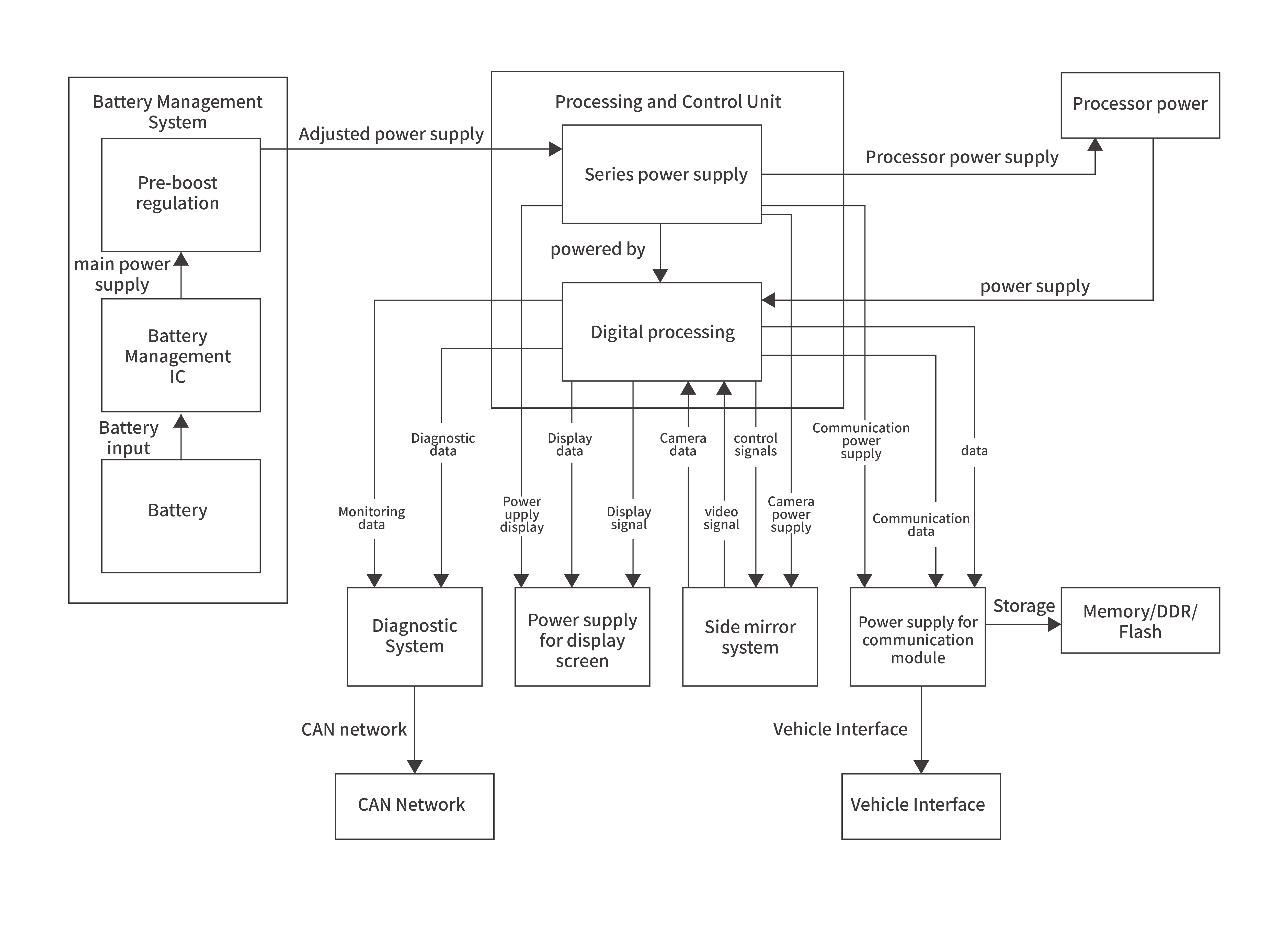
Modern automotive camera-based rearview mirror systems (CMS) replace traditional optical mirrors with high-definition cameras and in-cabin displays, significantly improving driver visibility and reducing aerodynamic drag. These systems stream large amounts of video data (e.g., 100 Mbps to 1 Gbps) and require robust electrical protection against electrostatic discharge, transient surge events and conducted electromagnetic interference (EMI) inherent to automotive electrical environments. YINT Electronics’ protection solution integrates ultra-low capacitance ESD protection arrays to preserve high-speed signal integrity, high-power TVS transient suppressors and gas discharge tubes (GDT) for surge/overvoltage diversion, and zener diodes for voltage clamping. This multi-layer protection ensures lossless video transmission, low latency and high reliability in all-weather automotive conditions such as rain, snow and strong sunlight.