
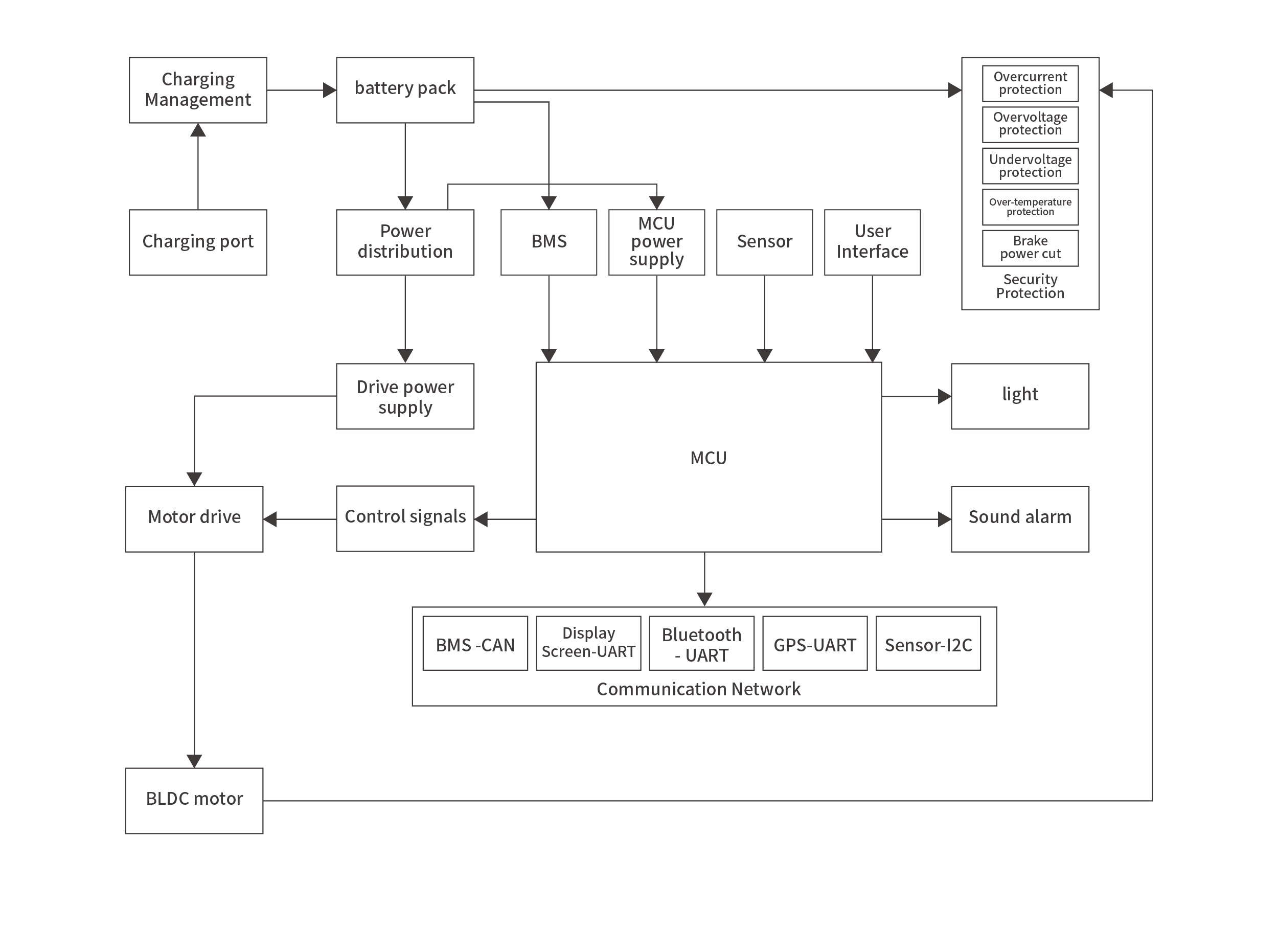
E-Bikes combine human pedaling with intelligent electric drive to create a sustainable mobility solution, relying on the coordinated operation of motor controllers, battery management systems (BMS) and human-machine interfaces. In practical use, high-power lithium battery packs generate large surge transients during rapid charging and discharging cycles, while frequent starts, stops and hill climbing can induce reverse currents in the motor drive circuitry. These electrical fluctuations, compounded by static electricity from varied outdoor conditions (such as humidity and human handling), pose serious threats to control logic accuracy and vehicle stability. Without proper transient suppression and ESD mitigation, sensitive power electronics and control modules can malfunction or fail under repeated stress.
YINT Electronics’ E-Bike protection solution applies industrial-grade transient suppression and coordinated protection strategies by integrating high-energy MOVs and gas discharge tubes (GDTs) for surge absorption, ultra-fast TVS diodes on critical power paths, and ESD protection components for interface and sensor lines. This multi-layer protection architecture enhances immunity to transient events, preserves system logic integrity and helps maintain smooth power delivery and extended battery life for modern electric bicycles.