
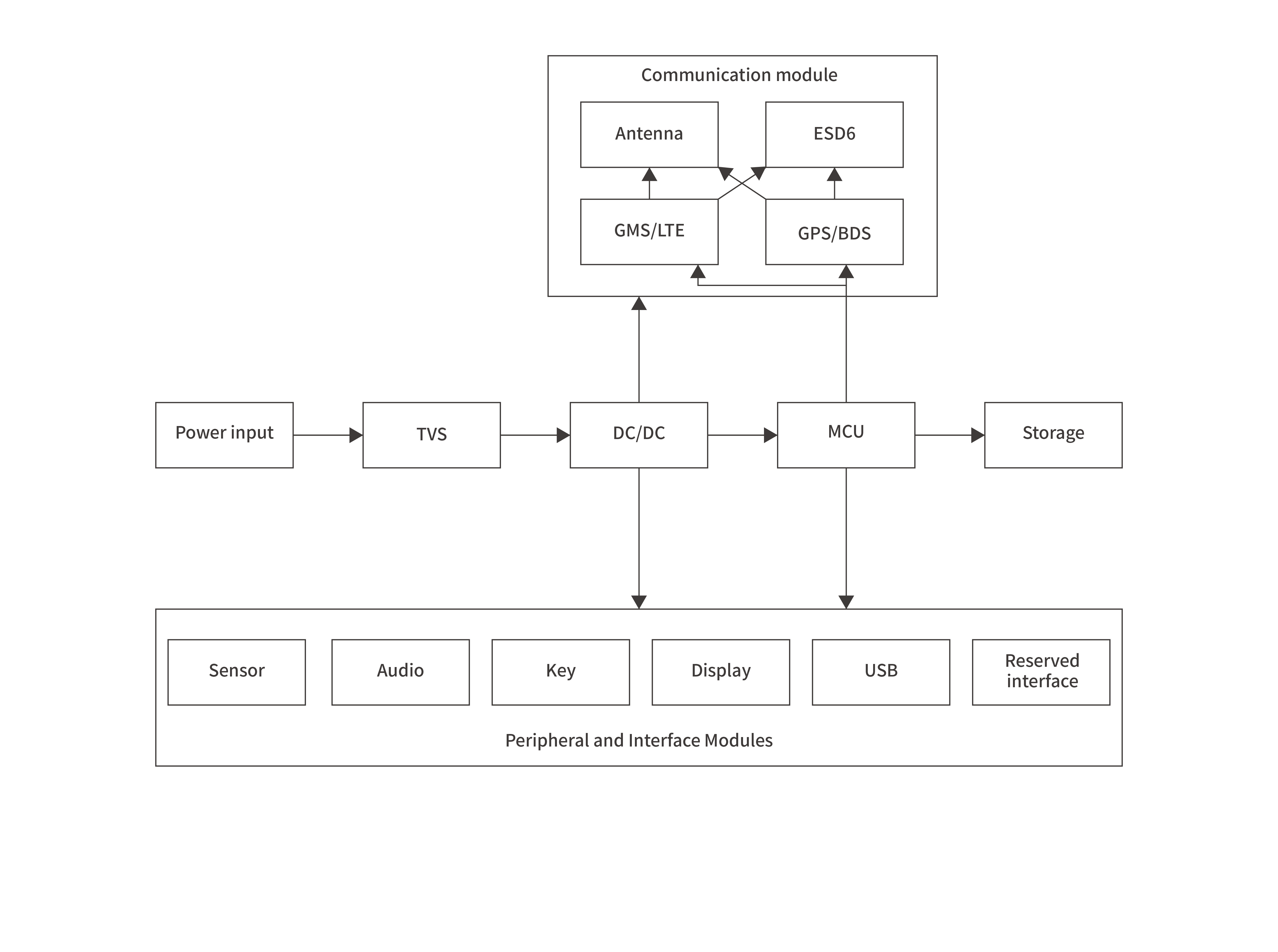
Two-wheeled vehicle trackers are core components for vehicle asset security and shared mobility systems, requiring continuous online operation even in extreme outdoor electrical environments. These systems face high-energy reverse surge transients from battery startup and switching events, as well as electrostatic discharge (ESD) and lightning-induced transients that can couple into GNSS and 4G antenna interfaces. Without coordinated transient suppression and RF link protection, positioning signals can degrade, communication may drop, and device reliability can suffer.
YINT Electronics’ two-wheeled vehicle tracker protection solution applies automotive-grade overvoltage protection and ultra-low insertion loss RF transient suppression using high-energy TVS devices, low-capacitance ESD protection arrays and tailored surge absorbers. This multi-layer protection architecture ensures high-sensitivity signal transmission from positioning antennas while effectively preventing device disconnection or damage caused by transient voltage fluctuations under complex road and outdoor conditions.