
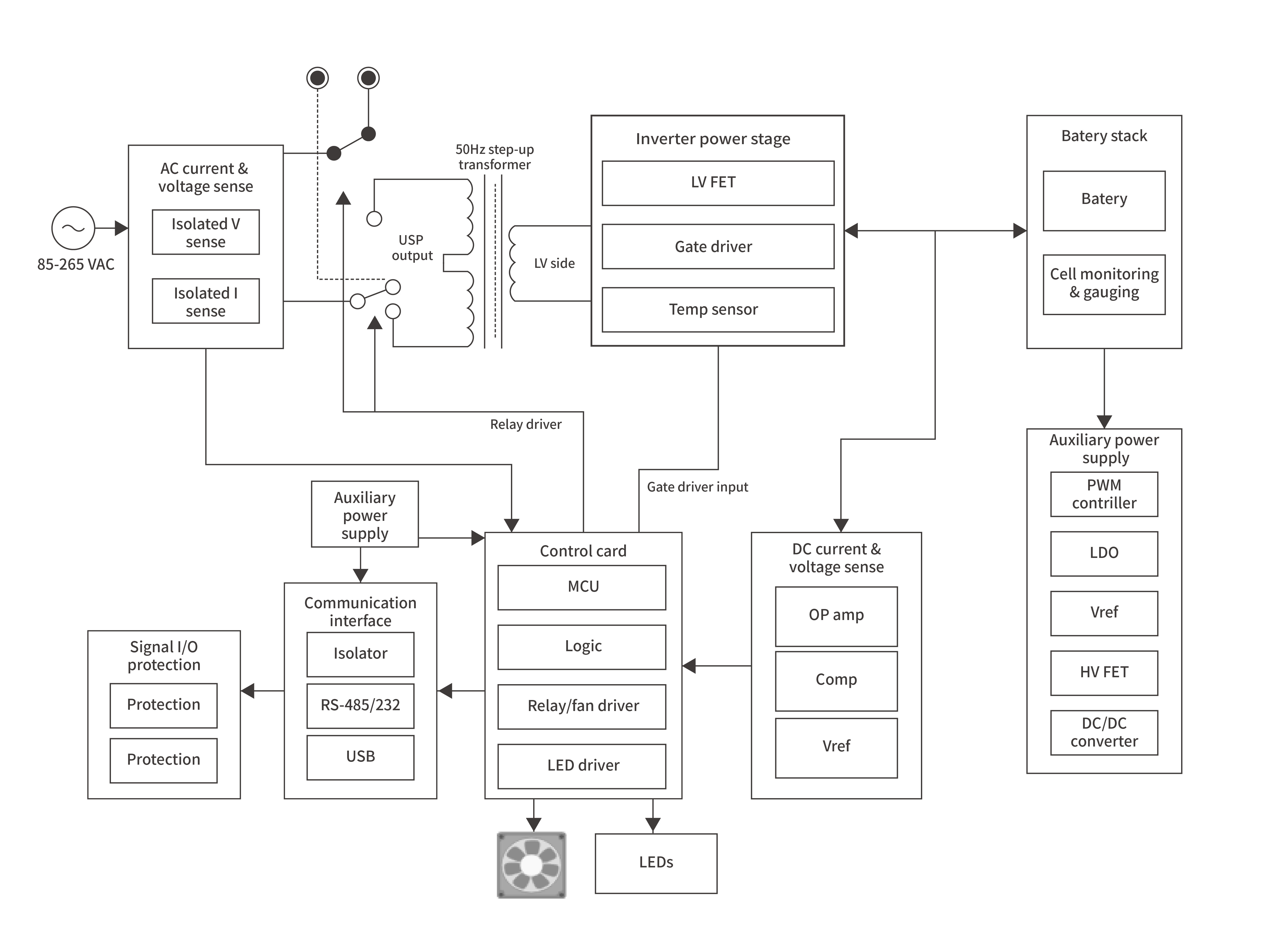
An Uninterruptible Power Supply (UPS) plays a crucial role in providing continuous, clean and reliable power to critical systems such as servers, medical equipment, industrial automation and communication infrastructure. However, UPS units are exposed to various electrical disturbances including mains voltage fluctuations, transient surges from switching events, electrostatic discharge (ESD) at interfaces, and conducted electromagnetic noise. YINT Electronics’ UPS protection solutions combine high-energy gas discharge tubes (GDT) for primary surge diversion, MOV surge protectors for energy absorption, TVS transient suppressors for fast voltage spike clamping, and NTC thermistors to manage inrush current. Together, these multi-layered protections ensure continuous power delivery, improved uptime and extended system lifetime under harsh electrical environments.