
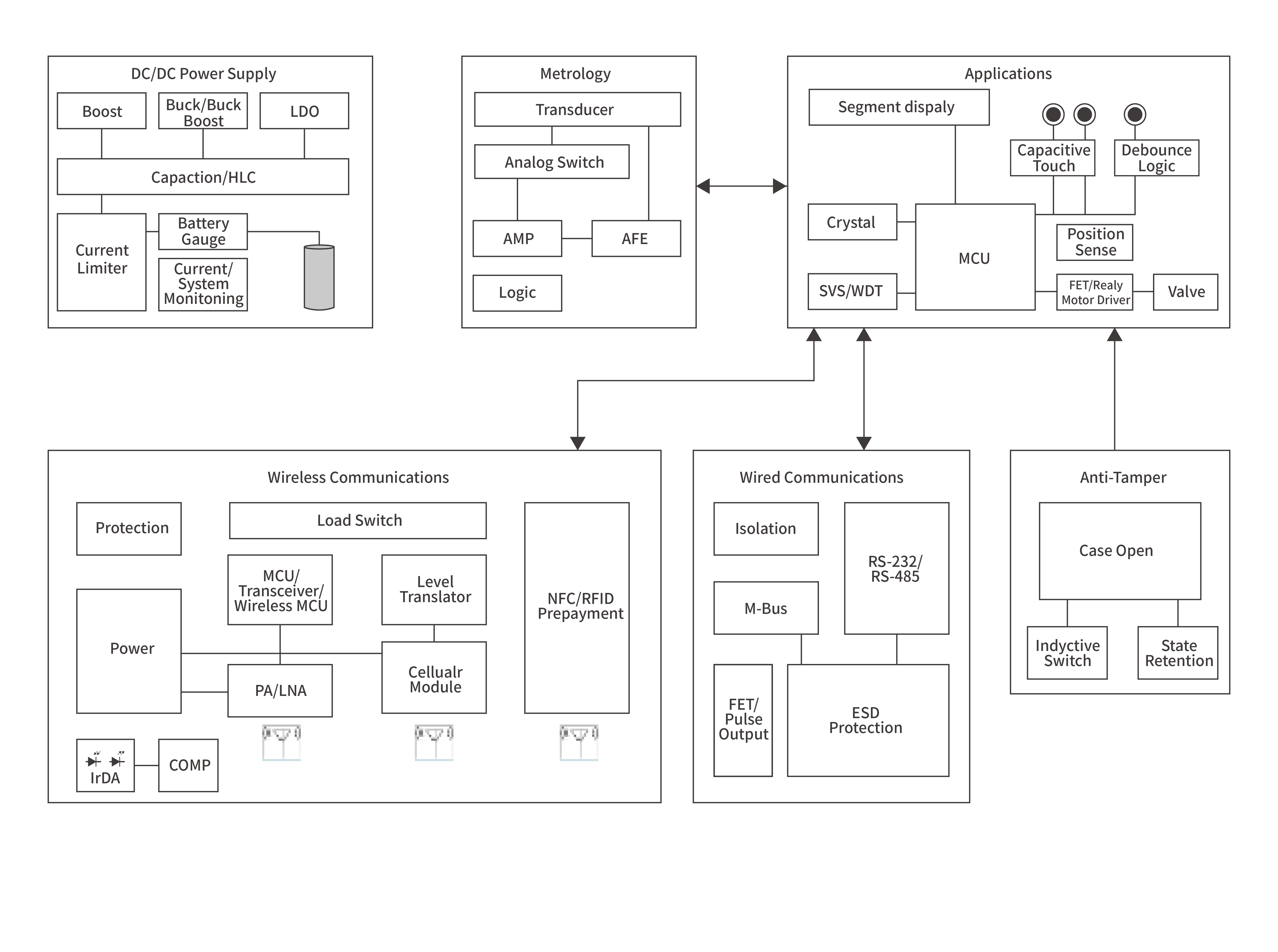
Smart water meters and utility metering systems often operate in harsh environmental conditions such as high humidity, underground installations and long unattended operation with strict low-power requirements. These conditions make sensitive electronics vulnerable to electrostatic discharge (ESD), external transient surges and conducted noise, while also demanding ultra-low leakage current to maximize battery life. YINT Electronics’ water meter protection architecture integrates TVS transient suppressors to clamp unexpected voltage spikes and ESD protection arrays to safeguard communication and control lines, while minimizing leakage and power consumption. This multi-layer protection ensures accurate data acquisition, remote transmission stability and decades-long reliability in smart metering systems.