
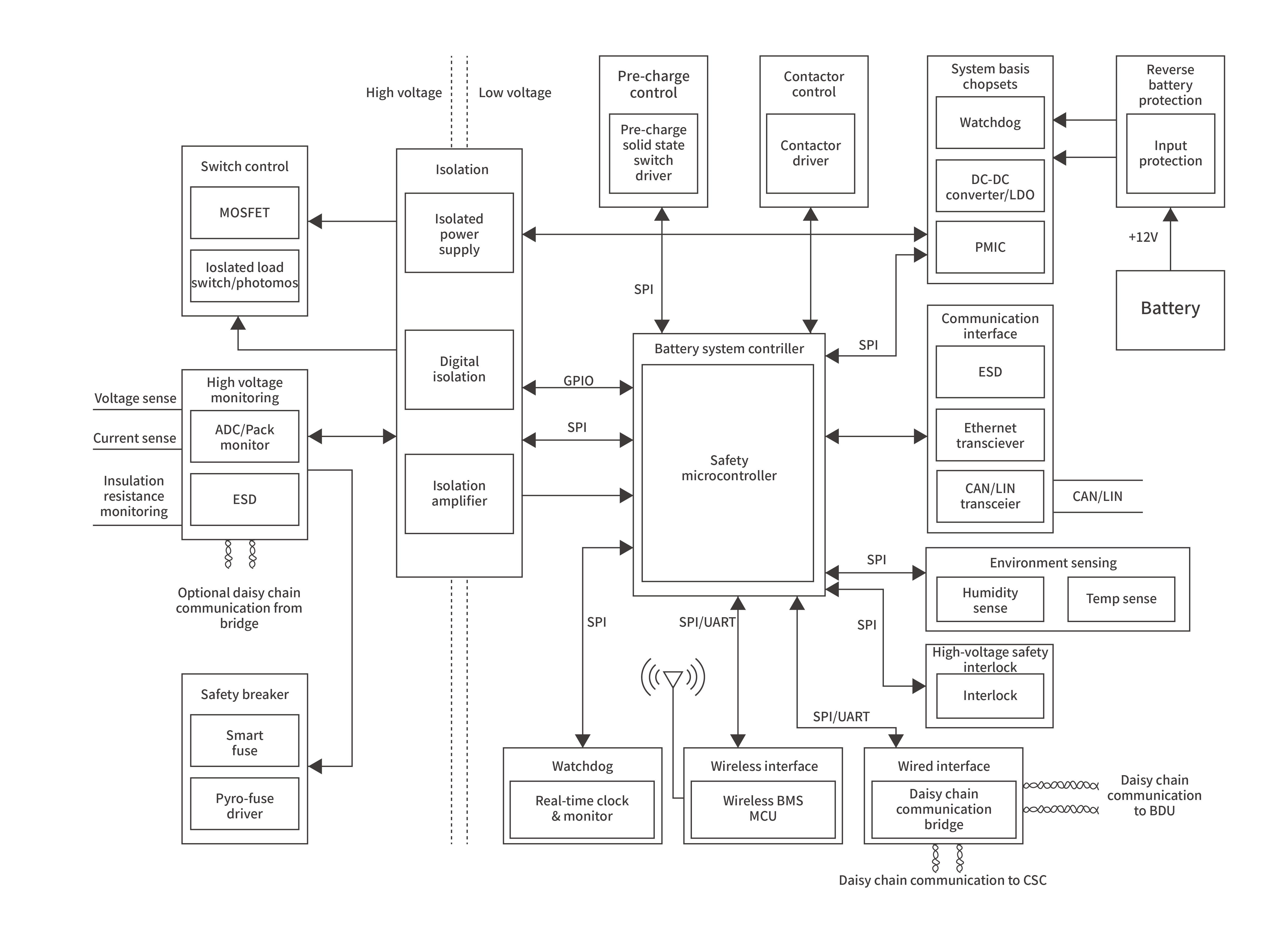
The Battery Management System (BMS) is the safety guardian of energy storage battery packs, responsible for high-voltage measurement, state-of-charge estimation, cell balancing and communication with upper-level controllers. In harsh power environments with frequent load switching, transient surges, and electrostatic discharge exposure, BMS circuits face threats that can damage core control ICs and compromise safety. YINT Electronics’ BMS protection solution integrates high-precision electrical isolation for accurate high-voltage sampling, TVS transient suppressors to clamp voltage spikes, ultra-low capacitance ESD protection arrays for safeguarding communication and signal lines, and thermistors for inrush control and temperature feedback. These multi-layered protections enhance reliability, prevent external surge damage, and ensure long-term cycle safety of battery packs.