
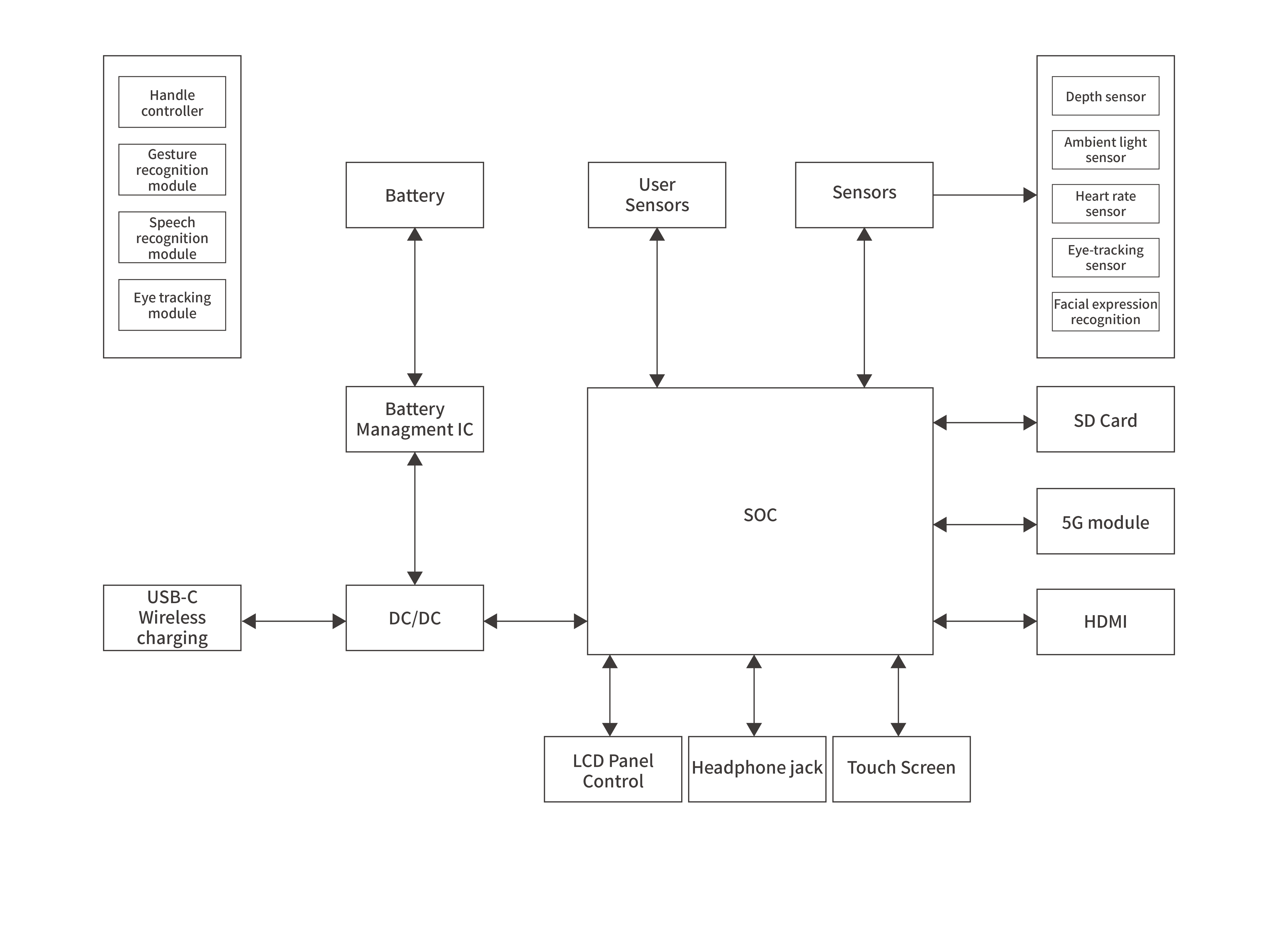
VR glasses and virtual reality headsets create immersive user experiences by combining high frame rate displays with sub-millimeter level tracking technology. These systems rely on ultra-fast data transmission over USB-C, DisplayPort and other high-speed interfaces to deliver 4K/8K video and sensor data with minimal latency. In real-world usage, frequent user handling introduces electrostatic discharge (ESD) risk, while power and signal lines are exposed to surge transients and electromagnetic interference that can disrupt signal integrity or damage components.
YINT Electronics’ VR glasses protection solution uses ultra-low capacitance transient suppression devices that absorb surge and ESD pulses without degrading eye-diagram quality of high-speed links. By integrating coordinated protection elements such as low capacitance TVS and ESD devices on power and data interfaces, this solution preserves signal fidelity, prevents sensor data loss, avoids interface distortion, and ensures reliable, smooth immersive performance for VR systems.