
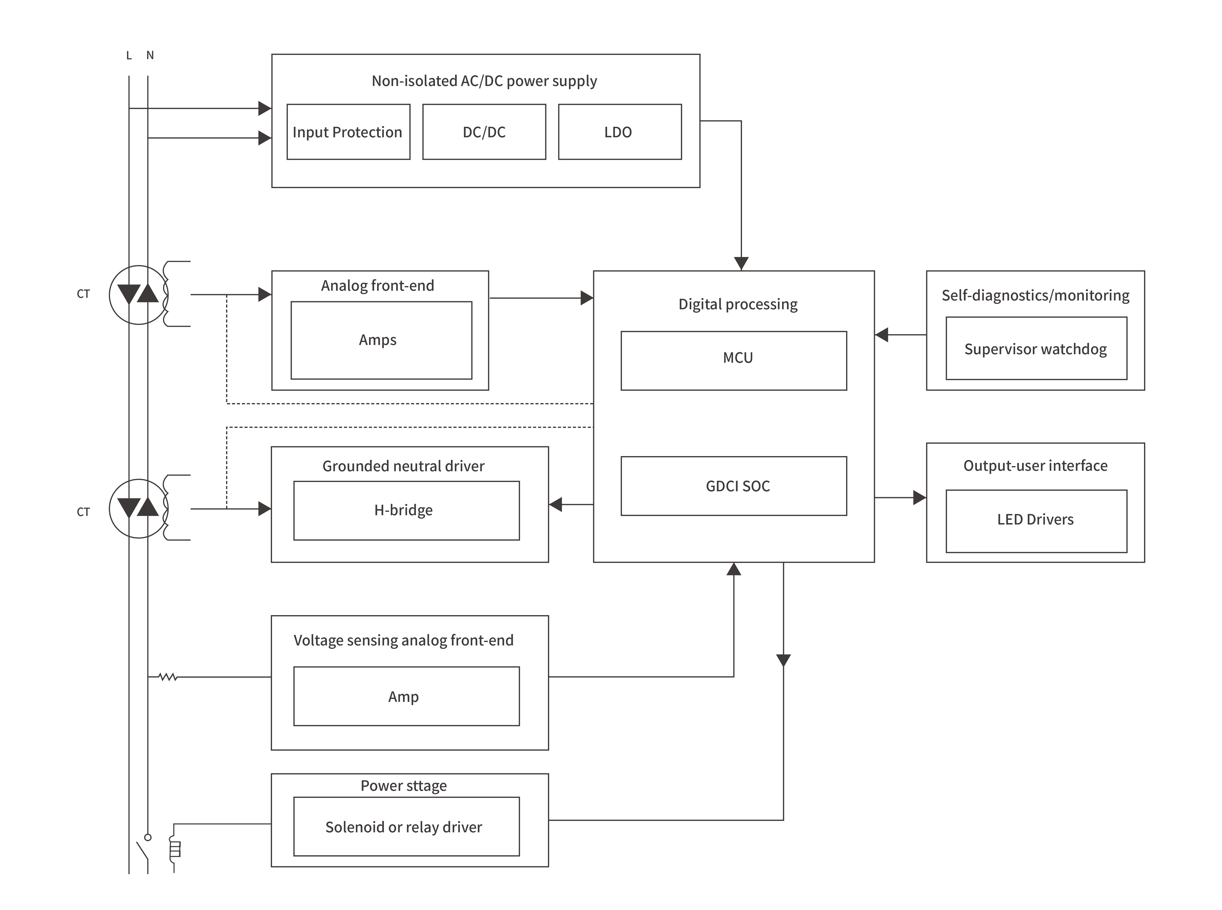
Ground Fault Circuit Interrupters (GFCI/RCD) are life-critical safety devices designed to detect minute residual leakage currents and disconnect power to prevent electric shock and leakage-induced fires. In real-world power systems, these detection circuits operate in the presence of grid ripple, harmonic interference and transient surges that can distort signals, trigger nuisance tripping or degrade long-term reliability.
To ensure accurate residual current measurement and robust electrical immunity, a coordinated protection architecture is required. This includes low-noise signal conditioning to preserve high-sensitivity detection, high-energy MOV and gas discharge tube surge suppression at the power input, and fast-response TVS and ESD protection on sensitive signal and control lines. Such a multi-layer transient suppression strategy significantly reduces false tripping, enhances safety performance and improves overall system reliability in residential, commercial and industrial distribution environments.