
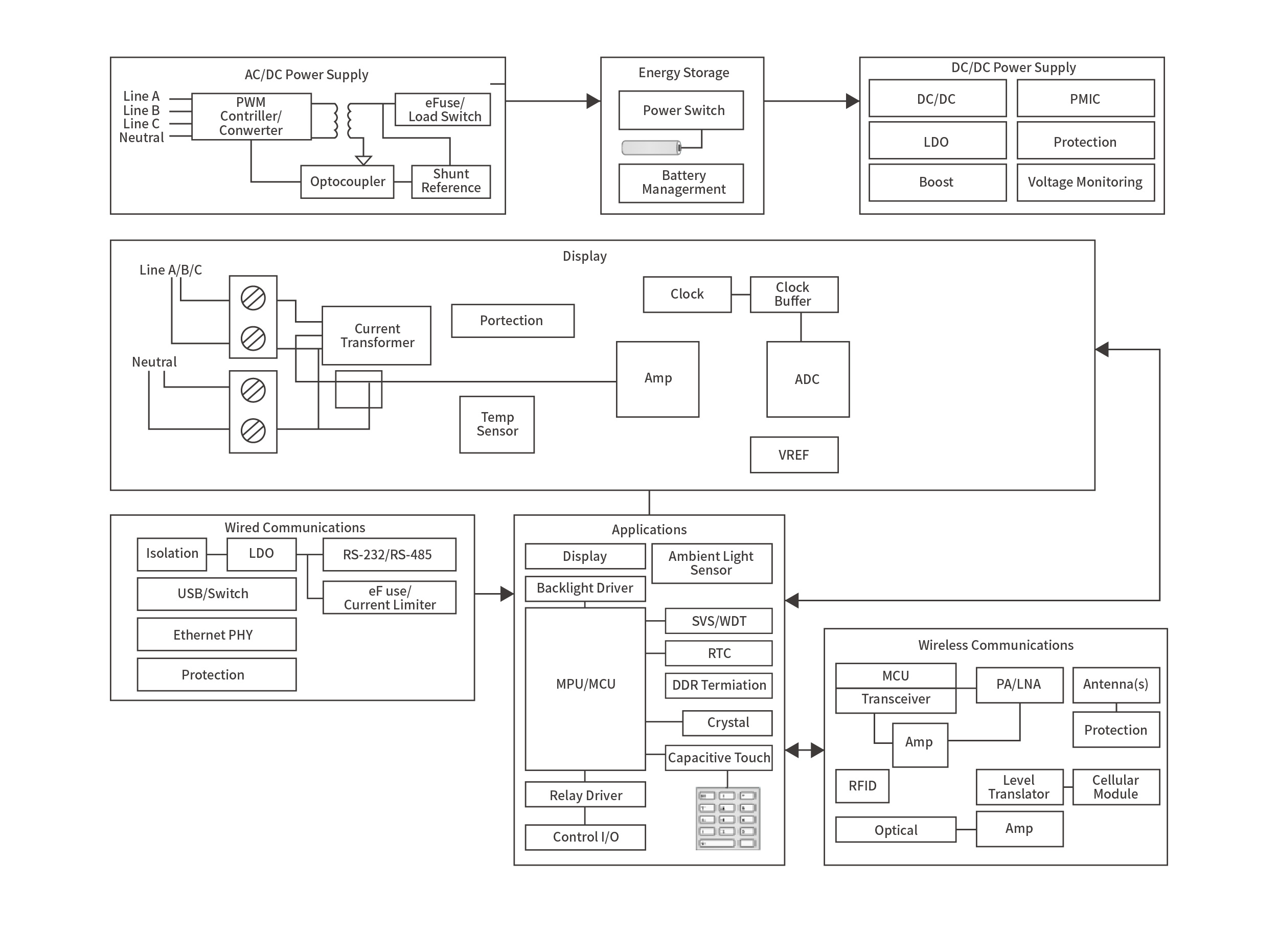
Power quality meters are essential instruments used to assess voltage, current and waveform characteristics in industrial and utility electrical systems, providing data that drives power quality optimization and compliance verification. In practical deployment, these sensitive measurement units face high-energy surge transients from switching events and lightning strikes, electrostatic discharge during field handling, and electromagnetic interference (EMI) from nearby switching power electronics. Without coordinated transient suppression and EMC design, such disturbances can distort measurement signals, degrade communication link stability, and reduce overall system reliability.
YINT Electronics’ power quality meter protection solution adopts a multi-layer transient protection strategy integrating high-energy surge absorbers such as gas discharge tubes (GDTs) and metal-oxide varistors (MOVs) at power entry points, ultra-fast transient voltage suppressors (TVS) on power and communication lines, low-capacitance ESD protection diodes for sensitive signal paths and thermal transient management with NTC thermistors. Combined with EMI-oriented filtering practices, this protection architecture enhances immunity to overvoltage stress and noise, preserves signal fidelity and ensures accurate, reliable long-term operation of power quality metering systems in complex electrical environments.