
The new energy storage system is crucial for the sustainable development of human society's energy resources, and the stability and reliability of the product are essential requirements of the industry. There are primarily two signal transmission schemes between the battery pack and the system's BMS: the daisy chain and the CAN BUS method.
Controller Area Network (CAN) falls under the category of fieldbus and is a serial communication network that effectively supports distributed control systems.
Controller Area Network (CAN) falls under the category of fieldbus and is a serial communication network that effectively supports distributed control systems.
Due to its high performance, high reliability, and unique design, it has gained increasing attention and is widely used in many fields. Moreover, it can detect any errors that occur. When the signal transmission distance reaches 10km, CAN can still provide a data transmission rate of up to 50kbit/s.
Due to its high real-time performance and wide range of applications, CAN bus can be flexibly configured from high-speed networks with bit rates up to 1Mbps to low-cost multi-line networks with bit rates of 50Kbps. Therefore, CAN has been widely used in various fields such as the automotive industry, aviation industry, industrial control, and safety protection.
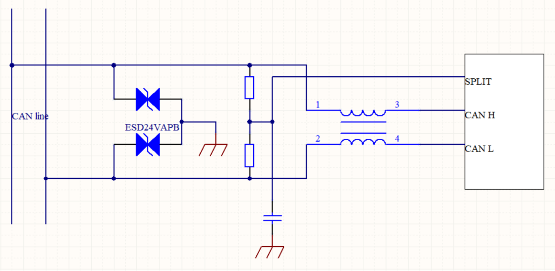
An application of CAN BUS in the BMS system:

推荐方案
Device function and recommendation:
ESD
The function of ESD devices is to prevent chip damage caused by static electricity or surges, in order to comply with relevant industry standards such as IEC61000-4-2 and ISO10605.
The ESD device is placed near the interface or connector
CAN recommends ESD24VAPB
CAN FD,推荐ESDCANFD24VAPB

The role of common mode inductance is to provide a high impedance path for common mode interference signals and a low impedance path for differential signals. In the electronics industry, especially in the automotive industry, there are strict requirements for limiting conducted disturbances. Many CAN transceivers exceed these limits, and common mode inductance is used to improve noise performance.

The common mode inductor is located near the transceiver.
CAN recommends CMZ4532A-510T
CANFD recommends CMZ4532A-101T
