
新能源车载以太网保护

随着新能源汽车技术的日新月异,传统工业的以太网的技术也被大量用于汽车行业,汽车以太网它为汽车行业提供了拓扑灵活性、高带宽和抗干扰通信,为了智能网联汽车发展的必然趋势,2016 年IEEE 标准化对对以太网联盟委员会开发的汽车以太网系统 100BASE-T1 和 1000BASE-T1,以满足汽车应用的特定要求,尤其是在电磁干扰 (EMI) 和电磁兼容性 (EMC) 方面,2020 年,该系统支持多点总线拓扑。
新能源汽车中,数百米长的电缆连接着多个管理各种功能的电子控制单元(ECU)。电缆通常捆绑在一起形成线束,这就大大增加了出现EMI相关问题的可能性。在最坏的情况下UTP电缆中的 EMI电压振幅可高达100 V,因此以太网网络必须足够稳定,能够承受这些峰值。
|
项目 |
工业计算机以太网 |
汽车以太网 |
|
10Base-T1/100BASE-T1/1000BASE-T1 |
屏蔽单双绞线 |
非屏蔽单双绞线连接物理层接口 |
|
电缆 |
粗 |
更小、更轻 |
|
保护电路 |
简单 |
共模抑制 |
|
静电ESD带入PHY |
不量化 |
测试量化静电放电 |
|
Layout布线 |
简单 |
稍复杂 |
|
静电15KV 钳位VC |
取决于PHY芯片的能力 |
小于100V |
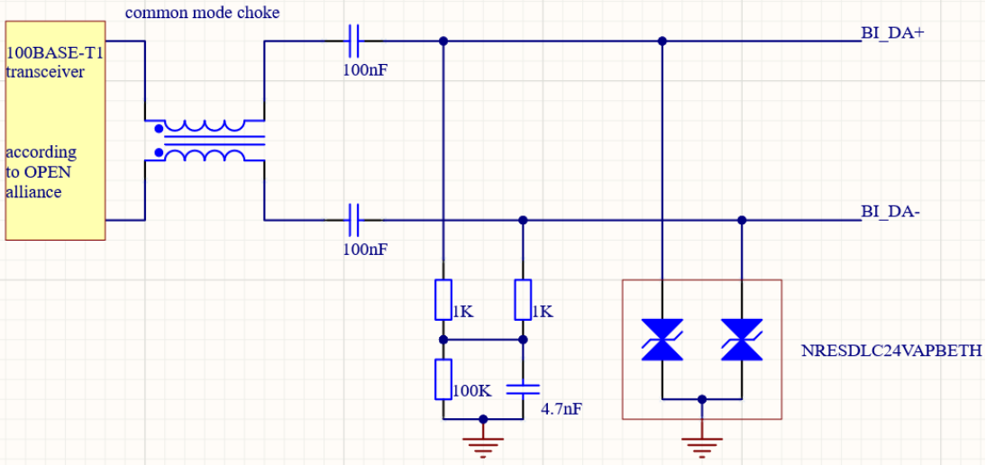
设计参考电路
NRESDLC24VAPBETH Electrical Characteristics
TA=25°C unless otherwise specified
|
Parameter |
Conditions |
Min |
Typ |
Max |
Units |
|
|
VRWM |
Reverse Working Peak Voltage |
- |
|
|
24.0 |
V |
|
IR |
Reverse Current |
VRWM = 24V |
|
|
0.1 |
μA |
|
Vt1 |
trigger voltage |
tP=0.2/100ns(TLP) |
100 |
140 |
|
V |
|
Vh |
holding voltage |
tP=0.2/100ns(TLP) |
28 |
|
|
V |
|
Rdyn |
dynamic resistance |
I(TLP(0.2/100ns)=40 A |
|
0.6 |
|
Ω |
|
CD |
Diode Capacitance |
VR = 0V, f = 1MHz |
|
|
2 |
pF |
SOT-23 Package Outline & Dimensions